您好的团队,
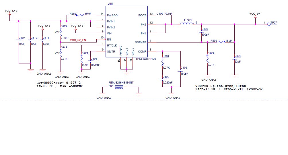
我们在设计中使用电压调节器部件编号54821RHLR,该稳压器的输入通过8.4V 电池提供。 现在,当电池电压降至7.2V 或以下时,稳压器输出不稳定。我们能够观察到电压下降的尖峰。请确认是否存在任何特殊的注意事项? 根据数据表,稳压器输入范围为4.5V 至17V。 我们的设计附在下面。
谢谢,
This thread has been locked.
If you have a related question, please click the "Ask a related question" button in the top right corner. The newly created question will be automatically linked to this question.