This thread has been locked.

If you have a related question, please click the "Ask a related question" button in the top right corner. The newly created question will be automatically linked to this question.

[参考译文] CCS/TPS65131:电源 IC 无法产生感应输出

Guru**** 2589265 points


请注意,本文内容源自机器翻译,可能存在语法或其它翻译错误,仅供参考。如需获取准确内容,请参阅链接中的英语原文或自行翻译。

https://e2e.ti.com/support/power-management-group/power-management/f/power-management-forum/676393/ccs-tps65131-power-ic-can-not-produce-negetive-output

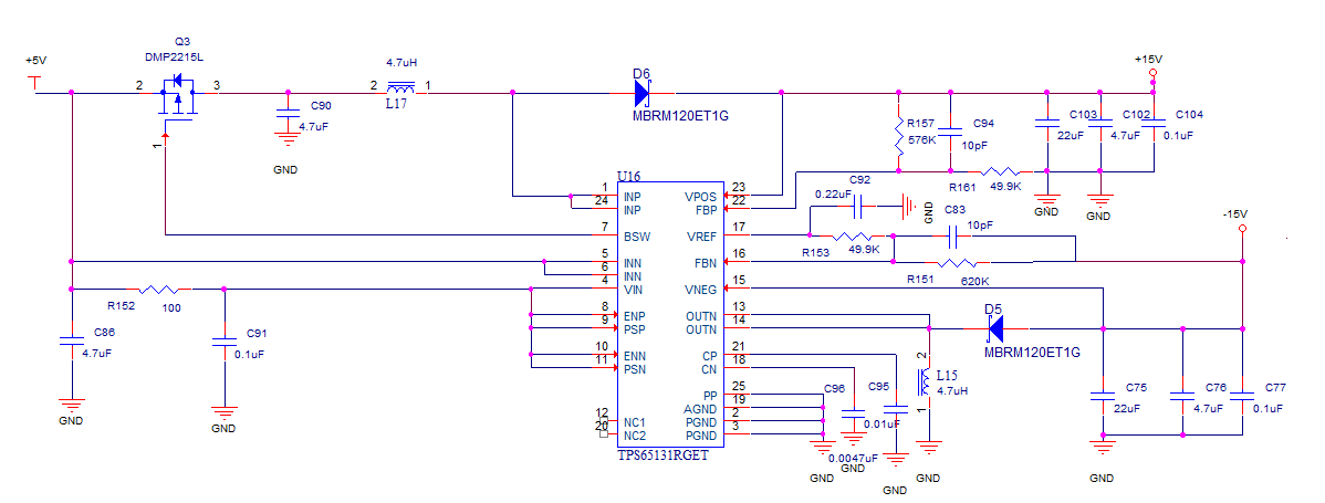
器件型号:TPS65131

工具/软件:Code Composer Studio

 , 。我的电源原理图,但我发现没有负输出,我尝试将 D5更改为1N5819、但它没有有效20kΩ,有人能告诉我为什么?我测量负输出和 GND 之间的电阻为 Ω、因此正输出 Ω

  • 请注意,本文内容源自机器翻译,可能存在语法或其它翻译错误,仅供参考。如需获取准确内容,请参阅链接中的英语原文或自行翻译。
    您好、user4973896、

    原理图如我所期望的那样。 请您分享您的布局吗? 在开关模式电源中、布局问题可能会造成问题。

    此外、最好查看正负转换器启动以及输入电压的示波器图。 请在本实验中检查开关节点。

    此致、
    Brigitte
  • 请注意,本文内容源自机器翻译,可能存在语法或其它翻译错误,仅供参考。如需获取准确内容,请参阅链接中的英语原文或自行翻译。
    您好、user4973896、

    我没有听到过这样的消息,因此我认为您能够解决您的问题。 如果不是、只需在下面发布回复(如果该线程由于超时而锁定、则创建新线程)

    此致、
    Brigitte