This thread has been locked.

If you have a related question, please click the "Ask a related question" button in the top right corner. The newly created question will be automatically linked to this question.

[参考译文] TPS65150:生成 VGH 和 Vcom 电压时出现问题

Guru**** 2496645 points
Other Parts Discussed in Thread: TPS65150

请注意,本文内容源自机器翻译,可能存在语法或其它翻译错误,仅供参考。如需获取准确内容,请参阅链接中的英语原文或自行翻译。

https://e2e.ti.com/support/power-management-group/power-management/f/power-management-forum/721659/tps65150-issue-in-generating-vgh-and-vcom-voltage

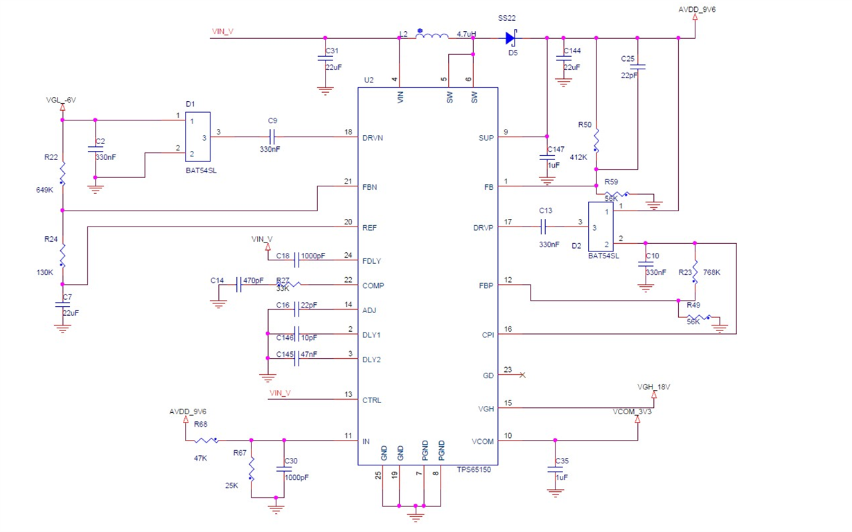
器件型号:TPS65150

大家好、

目前、我使用的是 TPS65150器件、我已将其设计为可获得该器件

AVDD=9.6V  

VGH = 18V

VGL=-6V

VCOM=3.3V

我能够正确地获取所有电压。

但是,当我根据公式修改 VGH 的电阻值以使 VGH =21V 时,我不会获得该电压。

即使 Vcom 未正确获得、其预期电压也是3.3V、但我得到的单位是毫伏。

但是当我更改电阻器值时,我将获得 VGL=-7.8V。

我无法说明问题是什么,请您提出建议。

我已附上原理图供您参考。

此致、

Karthik

  • 请注意,本文内容源自机器翻译,可能存在语法或其它翻译错误,仅供参考。如需获取准确内容,请参阅链接中的英语原文或自行翻译。
    您好、Karthik、

    我已就此主题通知了我们的专家。 预计在2018年8月28日之前收到回复。

    谢谢、
    Aaron
  • 请注意,本文内容源自机器翻译,可能存在语法或其它翻译错误,仅供参考。如需获取准确内容,请参阅链接中的英语原文或自行翻译。

    您好!

    第28次会议对我们来说将非常晚,您能否安排对上述问题的快速答复,因为时间对我们来说不是很重要。

    希望快速响应。

    此致、

    Karthik

  • 请注意,本文内容源自机器翻译,可能存在语法或其它翻译错误,仅供参考。如需获取准确内容,请参阅链接中的英语原文或自行翻译。

    您好 Karthik、

    您看到的最可能原因是一个电荷泵级不再足以生成 VGH = 21V。 您需要使用两个电荷泵级、如数据表的图34所示。 或者、您可以将 AVDD 升压输出电压增加到11V - 12V 左右、以便能够使用单个充电级生成 VGH = 21。 我希望这可以解决您看到的问题。

    此致、

    辽卡特

     

  • 请注意,本文内容源自机器翻译,可能存在语法或其它翻译错误,仅供参考。如需获取准确内容,请参阅链接中的英语原文或自行翻译。

    您好!

    感谢您的回复。

    当时我尝试将 AVDD 电压增加到10.2V、所有电压都正常、但无论负载如何、IC 都会升温至85°C 至90°C 左右的极高温度

    但液晶屏工作正常,唯一的问题是为什么 IC 变得很热

    IC 通过 Vin=5V 供电

    根据 LCD 数据表、AVDD、VGH、VGLand VCOM 的电流要求以毫安为单位。 随附的 LCD 电气特性供您参考。

    请建议 如何解决此加热问题。

    **即使未连接 LCD,IC 也会变热

    此致、

    Karthik

  • 请注意,本文内容源自机器翻译,可能存在语法或其它翻译错误,仅供参考。如需获取准确内容,请参阅链接中的英语原文或自行翻译。

    您好 Karthik、

    您提到:" 无论负载如何、IC 都会被加热至85°C 至90°C 左右的极高温度"

    这样、您是否意味着当没有负载连接到电源轨(即没有 LCD 显示屏)时 、IC 仍会变热? 这会非常奇怪。

    电压轨上必须有大电流才能使 IC 像这样加热。

    我不确定是什么导致它变热、但我建议测量 VGH、VGL AVDD 电源轨和输入电源 Vin 上的电流、以确定电流的流动位置、并查看调试过程中的下一个步骤。

    如果您认为这有助于进一步调试、请随时分享您的观察/测量结果。

    此致、

    辽卡特

  • 请注意,本文内容源自机器翻译,可能存在语法或其它翻译错误,仅供参考。如需获取准确内容,请参阅链接中的英语原文或自行翻译。
    您好 Karthik、
    自从我们上次沟通已经有一段时间了、我将关闭这个线程。 如果您有其他问题、请随时打开新主题。
    此致、
    辽卡特
  • 请注意,本文内容源自机器翻译,可能存在语法或其它翻译错误,仅供参考。如需获取准确内容,请参阅链接中的英语原文或自行翻译。
    您好、辽卡特、

    当我将 AVDD 的电压更改为接近10V、VGH 的电压更改为接近20.7V 且 LCD 打开时、您完全可以纠正电荷泵问题。
    感谢您的建议。

    此致、
    Karthik