This thread has been locked.

If you have a related question, please click the "Ask a related question" button in the top right corner. The newly created question will be automatically linked to this question.

[参考译文] TPS63050:将降压/升压转换器与 bq25505能量收集器集成时出现问题

Guru**** 2385020 points
Other Parts Discussed in Thread: TPS63050, BQ25505, TPS63000, TPS63020, TPS630250, TPS63030, CSD16301Q2
请注意,本文内容源自机器翻译,可能存在语法或其它翻译错误,仅供参考。如需获取准确内容,请参阅链接中的英语原文或自行翻译。

https://e2e.ti.com/support/power-management-group/power-management/f/power-management-forum/723239/tps63050-issue-integrating-buck-boost-converter-with-bq25505-energy-harvester

器件型号:TPS63050
主题中讨论的其他器件: BQ25505TPS63000TPS63020TPS630250TPS63030CSD16301Q2

大家好、我最近设计了一个使用 bq25505能量收集器和 TPS63050降压/升压转换器的电路。 我正在使用能量收集器通过太阳能为锂聚合物电池充电、我需要调节输出电压。 能量收集装置运转良好! 但是、TPS63050似乎没有将输出电压调节到所需的3.3V。除了我使用的工具可能不够精确、无法将 TPS63050焊接到 PCB 之外、我认为降压/升压转换器可能存在接地问题。 我还将 PFM/PWM 开关设置为低电平、并将两个电流限制设置为高电平。 总的来说、我想知道是否有一个更简单且采用更大封装的替代降压/升压转换器。 任何想法都将不胜感激。  

  • 请注意,本文内容源自机器翻译,可能存在语法或其它翻译错误,仅供参考。如需获取准确内容,请参阅链接中的英语原文或自行翻译。
    我认为 tps6300-Q1是 tps63050的可行替代方案。
  • 请注意,本文内容源自机器翻译,可能存在语法或其它翻译错误,仅供参考。如需获取准确内容,请参阅链接中的英语原文或自行翻译。

    Aaron、您好!

    您的设计中的最大输出电流是多少? TPS63050的非 BGA 替代产品有:
    - TPS63000、它具有较大的输入电压范围、但运行在较低的开关频率下、因此需要较大的电感器和滤波电容器。 还有一个(可调节)汽车版本。
    - TPS63020具有更大的输入电压范围和更高的输出电流。 还有一个(可调节)汽车版本。
    - TPS630250 (HotRod 封装)具有更大的输出电流。
    - TPS63030具有更大的输入电压范围、而且价格最便宜。

    所有这些器件也可作为3.3V 固定电压版本提供。 如果您有任何特定要求、也可以查看数据表。

    此致、
    密耳

  • 请注意,本文内容源自机器翻译,可能存在语法或其它翻译错误,仅供参考。如需获取准确内容,请参阅链接中的英语原文或自行翻译。

    您好、Milos、  

    非常感谢您的描述性总结! 很抱歉、没有留下这么多关键的设计参数。

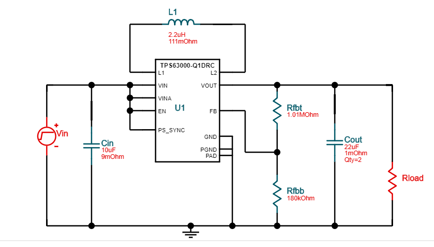
    我使用 TPS6300重新设计了电路。 以下内容应清晰明了:

    输出电流(最大值)-400mA

    VOUT (恒定)-- 3.3V  

    输入电压(最大值)-- 4.2V

    输入电压(最小值)-- 2.8V

    输出功率(最大值)-1.3瓦

    TPS6300的预期无源组件:  

    Cin -- 10 μ F

    L1 (降压/升压)- 2.2uH

    COUT -- 22 μ F (2个连接在||中)

    反馈电阻器--1.01兆欧和180k 欧姆-->我想如果我使用具有固定3.3V 输出的模块,我不需要这些电阻器。  

    最大输出功率和电流条件预计每天只能持续20 - 30分钟左右。 这是因为我的设计中的 LED 消耗的最大功率约为90%、必须通过运动传感器触发。 还应注意的是、我使用 WEBENCH 设计器来验证我的无源组件和引脚连接。 此设计的参数与我设置为800mA 的输出电流的指定值完全相同。 我假设只要该值高于我的目标值并且在模块的可接受范围内、该值就可以接受。  

    我对这种设计感觉很好、但我可能会忽略一些东西。 我附上了原理图的屏幕截图。 如果有人有任何反馈、我一定会感谢您的反馈!

    谢谢、Aaron  

  • 请注意,本文内容源自机器翻译,可能存在语法或其它翻译错误,仅供参考。如需获取准确内容,请参阅链接中的英语原文或自行翻译。
    您好、Aaron、

    此设计应该可以。 是的、您可以获得固定输出电压版本并节省两个电阻器的成本。 但是、如果您计划直接驱动 LED、则需要某种电流控制、为此需要可调输出电压版本。 请查看以下应用手册:
    www.ti.com/.../slva419b.pdf

    此致、
    密耳
  • 请注意,本文内容源自机器翻译,可能存在语法或其它翻译错误,仅供参考。如需获取准确内容,请参阅链接中的英语原文或自行翻译。

    您好、Milos、  

    再次感谢您提供的资源。 您提供的文章内容非常丰富、非常适用于我的设计。 我将需要做一些细微的修改、以便允许 MCU 上的传感器触发 LED。 您认为这可以通过按如下方式连接的简单 N 沟道 MOSFET (例如 CSD16301Q2)来实现吗? VOUT -漏极、LED+-源极、MCU 输出-栅极。  

    谢谢、Aaron

  • 请注意,本文内容源自机器翻译,可能存在语法或其它翻译错误,仅供参考。如需获取准确内容,请参阅链接中的英语原文或自行翻译。

    您好、Aaron、

    是否要对 LED 进行开/关控制? 在这种情况下、您只需使用 TPS63000的 EN 引脚、即可通过将稳压器连接到 MCU 来打开/关闭稳压器。

    此致、
    密耳

  • 请注意,本文内容源自机器翻译,可能存在语法或其它翻译错误,仅供参考。如需获取准确内容,请参阅链接中的英语原文或自行翻译。
    这显然是一个更好的解决方案。 我很高兴你指出了这一点。 我想有时很难找到简单的答案。

    --非常感谢所有的建议!

    ——最佳,Aaron