This thread has been locked.

If you have a related question, please click the "Ask a related question" button in the top right corner. The newly created question will be automatically linked to this question.

[参考译文] UCC28704:输出电容器加热问题

Guru**** 2491815 points
Other Parts Discussed in Thread: UCC28704

请注意,本文内容源自机器翻译,可能存在语法或其它翻译错误,仅供参考。如需获取准确内容,请参阅链接中的英语原文或自行翻译。

https://e2e.ti.com/support/power-management-group/power-management/f/power-management-forum/698639/ucc28704-output-capacitor-heating-issue

器件型号:UCC28704
您好!
我们使用 UCC28704设计了一个5V2A 电源、能够在稳定的输出电压下获得2A 输出电流、但输出电容器会在大于1A 的电流下加热(在露天环境中约62摄氏度、室温为27摄氏度)。
这些电容器是1mF、16V 电解电容器。
您能不能建议一些方法来克服这种发热
  • 请注意,本文内容源自机器翻译,可能存在语法或其它翻译错误,仅供参考。如需获取准确内容,请参阅链接中的英语原文或自行翻译。
    您好、法哈德、

    感谢您关注 UCC28704。 1mF 电容器可能具有相当大的 ESR。 纹波电流和相当大的 ESR 将导致输出电容器发热。 您是否能够使用 ESR 更小的电容器?

    此致、
    本·洛夫
  • 请注意,本文内容源自机器翻译,可能存在语法或其它翻译错误,仅供参考。如需获取准确内容,请参阅链接中的英语原文或自行翻译。

    您好 Ben、

    我们使用了 ESR 为10m Ω 的电容器。

    我们还尝试了 UCC28704评估板上的电容器。 这些也会在我们的电路板上变得很热。

  • 请注意,本文内容源自机器翻译,可能存在语法或其它翻译错误,仅供参考。如需获取准确内容,请参阅链接中的英语原文或自行翻译。
    您好、法哈德、

    感谢您提供更多详细信息。 我建议在输出端使用更多的电容器、以便在每个输出电容器之间进一步分配纹波电流。 您是否包含任何陶瓷输出电容?

    您可以分享您的原理图吗?

    此致、
    本·洛夫
  • 请注意,本文内容源自机器翻译,可能存在语法或其它翻译错误,仅供参考。如需获取准确内容,请参阅链接中的英语原文或自行翻译。

    您好 Ben、

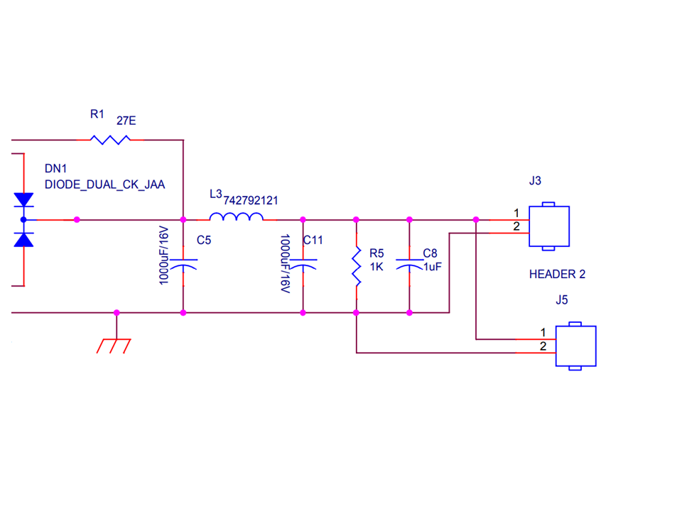
    请参阅我们电路图中的以下内容(C5和 C11温度升高)

  • 请注意,本文内容源自机器翻译,可能存在语法或其它翻译错误,仅供参考。如需获取准确内容,请参阅链接中的英语原文或自行翻译。

    您好 Ben、

    对此进行了任何更新?

  • 请注意,本文内容源自机器翻译,可能存在语法或其它翻译错误,仅供参考。如需获取准确内容,请参阅链接中的英语原文或自行翻译。

    您好、法哈德、

    请您分享完整的原理图吗?

    此致、

    本·洛夫

  • 请注意,本文内容源自机器翻译,可能存在语法或其它翻译错误,仅供参考。如需获取准确内容,请参阅链接中的英语原文或自行翻译。
    您好、法哈德、

    随着此对话转到电子邮件、我将继续并关闭此主题。 如果您需要有关此问题的进一步帮助、请向我发送电子邮件。

    此致、
    本·洛夫