请注意,本文内容源自机器翻译,可能存在语法或其它翻译错误,仅供参考。如需获取准确内容,请参阅链接中的英语原文或自行翻译。
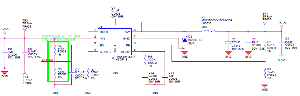
器件型号:TPS54340 降级:
您可以帮助检查原理图吗?
由于该解决方案被设置为23.5V、但是、如果输入为23V、截止电压低于0.5V?
请帮您检查一下。
This thread has been locked.
If you have a related question, please click the "Ask a related question" button in the top right corner. The newly created question will be automatically linked to this question.
降级:
您可以帮助检查原理图吗?
由于该解决方案被设置为23.5V、但是、如果输入为23V、截止电压低于0.5V?
请帮您检查一下。