This thread has been locked.

If you have a related question, please click the "Ask a related question" button in the top right corner. The newly created question will be automatically linked to this question.

[参考译文] UCC28070A:有关 UCC28070A 的问题

Guru**** 2490905 points
Other Parts Discussed in Thread: UCC28070A, UCC28180

请注意,本文内容源自机器翻译,可能存在语法或其它翻译错误,仅供参考。如需获取准确内容,请参阅链接中的英语原文或自行翻译。

https://e2e.ti.com/support/power-management-group/power-management/f/power-management-forum/703258/ucc28070a-questions-about-the-ucc28070a

器件型号:UCC28070A
主题中讨论的其他器件: UCC28180

你(们)好  

您能否帮助解决我客户提出的有关 UCC28070A 的以下几个问题?

  1. 开路‑环路检测
    1. 数据表中提到了开环检测、但数据表中没有有关此功能的详细说明。 您能帮助详细说明一下吗?
  2. 如果我只需要单相而不是两相交错、应该如何连接 CSA、CSB?  
  3. 请参阅下面以红色突出显示的行、这是否意味着如果我将 RSYNTH 连接到 VREF、CSA 和 CSB 将自动连接到相应的电流放大器?
  4. 这一下降百分比具体意味着什么? 这是否意味着输出电压应下降约93%以触发压摆率校正?
  5. 此参数(相位不匹配)指的是什么? 您能提供更多详细信息吗?

提前非常感谢!

  • 请注意,本文内容源自机器翻译,可能存在语法或其它翻译错误,仅供参考。如需获取准确内容,请参阅链接中的英语原文或自行翻译。

    您好!

    另一个问题如下:

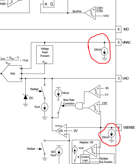
    从7.3.7可以看出、开环保护是通过250nA 的灌电流实现的、但例如、当 VSENSE 为开环时、250nA 会将 VSENSE 下拉至0V? 如果是这样、Ton/T 将持续增加、我认为这不是我们想要的。 我们需要的应该完全相反、也就是说、0 Ton、而不是持续增加 Ton。

  • 请注意,本文内容源自机器翻译,可能存在语法或其它翻译错误,仅供参考。如需获取准确内容,请参阅链接中的英语原文或自行翻译。

    您好 Ted

    (1)开环检测是一种保护功能、当 VSENSE 的值 降至0.75V 标称值以下时、它会关断 PWM 输出。
    这一点很重要、因为在故障期间可能会断开 VSENSE 分压器链中的上电阻。
    如果没有开环保护特性、UCC28070A 将进入全占空比并导致危险的高输出电压

    (2)如果您仅使用一个相位、则无法连接另一个相位。 例如、连接 GDA 和 CSA、但将 GDB 和 CSB 保持断开状态。
    如果您只需要一个相位、那么您可能不应该使用交错控制器。
    使用 UCC28180等非交错式器件将更便宜且简单

    (3)这句话意味着、如果有一个应用不需要电流合成、则应将 RSYNTH 连接到 VREF。
    这是在 CSA、CSB 实际测量电感器电流而不是 MOSFET 漏极电流的应用中。 在这种情况下、您需要禁用合成功能并将 CSA、CSB 直接连接到电流放大器。

    (4) 误差放大器的输出端增加了100uA 的电流源(压摆 率校正功能)当 VSENSE 的值为 VSENSE (3V)调节值的93%时、添加该电流源

    (5)电流放大器不匹配、A 相和 B 相之间的不匹配可能介于-12mV 至+12mV 之间

    例如、CAOA 可能需要在 CSA 上使用12mV 电压输出、而 CAOB 可能需要在零电压输入下使用零电压输出。
    这是"不匹配"

    希望这对您有所帮助

    此致

    John

  • 请注意,本文内容源自机器翻译,可能存在语法或其它翻译错误,仅供参考。如需获取准确内容,请参阅链接中的英语原文或自行翻译。

    尊敬的 John:

    感谢您的回复。

    还有一些问题、如下所示。

    (2)与 UCC28180 (单周期控制模式???????相比、出于这些原因、我更喜欢 UCC28070A ):频率稍高(因为我使用的是 GaN,所以我需要高频率控制器(模拟))、抖动功能适合 EMI、快速瞬态响应、交流输入电压前馈、零功耗检测、启动保持关闭等

    (3)  将 CSA、CSB 直接连接到电流放大器的含义是什么? 我们应该手动连接它们(IC 外部没有引脚连接到放大器 CA1和 CA2的输入)、还是意味着当我们禁用 合成功能时、CSA 和 CSB 会自动连接到 IC 内部相应电流放大器的反相端子?

    (6) Pls 帮助我处理我在第2层写的内容、谢谢。

  • 请注意,本文内容源自机器翻译,可能存在语法或其它翻译错误,仅供参考。如需获取准确内容,请参阅链接中的英语原文或自行翻译。

    您好 Jankel、

    我很高兴听到您正在考虑使用 UCC28070A。 与 UCC28180相比、它确实具有许多有用的功能、并且在应用中更加灵活。

    抖动功能在 EMI 中很有用、交错有助于减小输入 EMI 滤波器中 X 电容器的尺寸。 但是、大多数 PFC 使用 小于150kHz 的开关频率、因为传导发射的限制始于150kHz。 如果您使用小于150kHz 的开关频率、则只需担心 二次谐波和更高的谐波。 较高的开关频率似乎会减小磁性元件的尺寸、但您可能会发现辐射发射和与 PCB 布局相关的寄生效应会导致共模噪声问题、并且随着您增加开关频率、EMI 滤波器实际上会变得更大。

    您的下一个问题是有关 CSA、CSB 的问题。 答案是否定的 您不会连接 这些信号。
    将您的电流感测信号连接到 CSA 和 CSB 并禁用 RSYNTH、如所述。 该连接由 UCC28070A 在内部建立

    此致

    John

  • 请注意,本文内容源自机器翻译,可能存在语法或其它翻译错误,仅供参考。如需获取准确内容,请参阅链接中的英语原文或自行翻译。

    尊敬的 John:

    请帮帮我。

    从第7.3.7节可以看出、开环保护是通过250nA 的灌电流实现的、但例如、当 VSENSE 为开环时、250nA 会将 VSENSE 下拉至0V? 如果是、占空比(Ton/T)将持续增加、直至达到最大值、我认为这不是我们想要的。 我们需要的应该完全相反、即0 Ton、而不是持续增加或最大 Ton。

    那么、这个250nA 电流源如何实现 VSENSE 开路保护??

  • 请注意,本文内容源自机器翻译,可能存在语法或其它翻译错误,仅供参考。如需获取准确内容,请参阅链接中的英语原文或自行翻译。

    尊敬的 John:

    请帮帮我。

    从第7.3.7节可以看出、开环保护是通过250nA 的灌电流实现的、但例如、当 VSENSE 为开环时、250nA 会将 VSENSE 下拉至0V? 如果是、占空比(Ton/T)将持续增加、直至达到最大值、我认为这不是我们想要的。 我们需要的应该完全相反、即0 Ton、而不是持续增加或最大 Ton。

    那么、这个250nA 电流源如何实现 VSENSE 开路保护??

  • 请注意,本文内容源自机器翻译,可能存在语法或其它翻译错误,仅供参考。如需获取准确内容,请参阅链接中的英语原文或自行翻译。

    您好 Jankel、

    如果 VSENSE 保持断开状态、则250nA 会将 VSENSE 拉至0V、正如您所说的那样。

    VSENSE 需要大于0.75V 才能生成 PWM 信号。

    此处的电气表中显示了这种情况:

    因此、当 VSENSE = 0V 时、PWM 关闭

    此致

    John