请注意,本文内容源自机器翻译,可能存在语法或其它翻译错误,仅供参考。如需获取准确内容,请参阅链接中的英语原文或自行翻译。
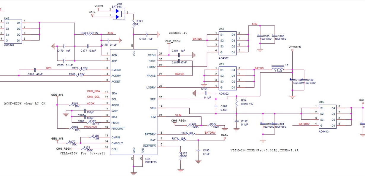
器件型号:BQ24773 大家好、我们旁边有一个锂电池供电产品。
1、使用电压为16.8V 的4节锂电池电源。
2、外部电源使用24V 为锂电池充电并将其输出到主板。
3、充电 IC 希望具有通信接口、I2C 或 SMBus 可以。
4、我们目前使用的充电芯片是 BQ24773、基本功能可以满足、但有以下问题:
1) 1)不使用电池供电时、系统的输出电压仅约为4V、电压过低、无法为系统供电。REGN 的电压仅约为3V、电池底座的电压约为2V。
2) 2)电池可在添加电池后提供给系统、也可通过配置寄存器为电池充电。 REGN 的电压大约为5.4V
3) 3)如果配置了寄存器,然后取出电池,则系统可以正常工作。 但是、如果重新连接电源、则无法正常工作(系统仅为大约4V)。
