This thread has been locked.

If you have a related question, please click the "Ask a related question" button in the top right corner. The newly created question will be automatically linked to this question.

[参考译文] LMR14050:输出电压从6V 下降至2V

Guru**** 2612065 points
Other Parts Discussed in Thread: LMR14050

请注意,本文内容源自机器翻译,可能存在语法或其它翻译错误,仅供参考。如需获取准确内容,请参阅链接中的英语原文或自行翻译。

https://e2e.ti.com/support/power-management-group/power-management/f/power-management-forum/671204/lmr14050-output-voltage-drop-from-6v-to-2v

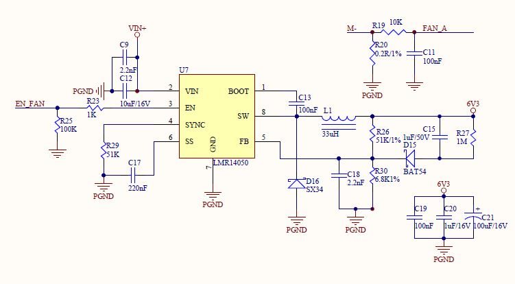
器件型号:LMR14050

您好!

现在、我们用4~6小时测试 LMR14050功能、然后发现输出电压从6V 下降到2V。

我们是否可以收到您的建议并再次查看原理图以进行检查?

6V3是电机电源、使用0.1uF 连接至 M-。

感谢你的帮助。

此致、

Eric

  • 请注意,本文内容源自机器翻译,可能存在语法或其它翻译错误,仅供参考。如需获取准确内容,请参阅链接中的英语原文或自行翻译。
    Eric、

    输入电压和输出负载电流是多少? 您还可以上传 SW 节点波形和 PCB 布局进行检查吗? LMR14050散热焊盘是否焊接在 PCB 接地层上?
  • 请注意,本文内容源自机器翻译,可能存在语法或其它翻译错误,仅供参考。如需获取准确内容,请参阅链接中的英语原文或自行翻译。

    尊敬的 Andy:

    回复一些信息以供您参考、如下所示。

    VIN 为8.4V

    2.峰值输出为6.3V/0.8A 和3A

    SW 波形如下所示。

    4.随附的 PCB 布局。

    e2e.ti.com/.../2577.TOP.pdf

    e2e.ti.com/.../3005.BOT.pdf

    5.散热焊盘确认正常--在 PCB 接地上焊接良好

    谢谢。

    此致、

    Eric

  • 请注意,本文内容源自机器翻译,可能存在语法或其它翻译错误,仅供参考。如需获取准确内容,请参阅链接中的英语原文或自行翻译。
    Eric、

    请告知您的电子邮件地址、以便我们可以更详细地讨论。