请注意,本文内容源自机器翻译,可能存在语法或其它翻译错误,仅供参考。如需获取准确内容,请参阅链接中的英语原文或自行翻译。
器件型号:LM5050-1-Q1 主题中讨论的其他器件:LM5050-1
我们有一个有关 TI 器件10400019803 (LM5050Q0MK-1_NOPB)的查询。
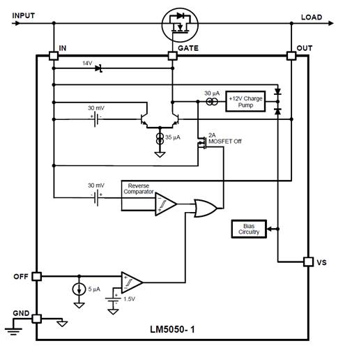
问题是、在比较器输出引脚馈入超出其共模范围并更改栅极信号状态之前、CAN 信号引脚输出与输入信号相比低多少? 相关比较器在下面的方框图中被标记为反向比较器。
如果 OUT 被灌入并且比较器是接地基准、那么我们应该是可以的。 但是、如果比较器具有浮动电源轨、那么我们预计会遇到设计问题。 是这样吗?
