请注意,本文内容源自机器翻译,可能存在语法或其它翻译错误,仅供参考。如需获取准确内容,请参阅链接中的英语原文或自行翻译。
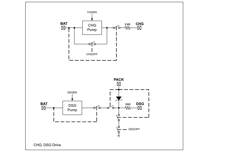
器件型号:BQ40Z50-R2 根据 bq40z50-R2数据表中的参考原理图、CHG/DSG/PCHG 路径中建议的5.1k Ω 串联电阻器。 由于 FET 的导通/关断速度较慢、当电流在40-50A 范围内时、我们看到 FET (TPHR6503PL)出现故障。
数据表中未提及灌电流/拉电流能力。 栅极电阻器的最小值是多少? 由于 IC 具有2K 的内部电阻器、因此使用低电阻值(例如10-100欧姆)是否安全?
希望了解 TI 建议使用任何其他方法来提高保护 FET 的关断速度。
