This thread has been locked.

If you have a related question, please click the "Ask a related question" button in the top right corner. The newly created question will be automatically linked to this question.

[参考译文] LM2623:LM2623的 AP22802存在问题

Guru**** 2506135 points
Other Parts Discussed in Thread: LM2623, TPS61256

请注意,本文内容源自机器翻译,可能存在语法或其它翻译错误,仅供参考。如需获取准确内容,请参阅链接中的英语原文或自行翻译。

https://e2e.ti.com/support/power-management-group/power-management/f/power-management-forum/744690/lm2623-lm2623-problem-with-ap22802

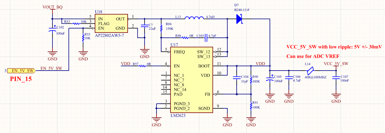
器件型号:LM2623
主题中讨论的其他器件: TPS61256

你(们)好。

我刚刚使用 LM2623 (下图所示的原理图设计)设计了 PBC、但它现在不起作用、我找不到原因。

我已经检查了 PCB

1.VOUT_BQ = 4.1V

当我启用 EN_5V_SW = 3.3V、然后 U18 (AP22802AW5-7)进行预热且 U17没有 Vout 时、这意味着 VCC_5V_SW 大约为0V

任何人都可以找到  并为我提供有关此问题的解决方案

非常感谢您的支持

  • 请注意,本文内容源自机器翻译,可能存在语法或其它翻译错误,仅供参考。如需获取准确内容,请参阅链接中的英语原文或自行翻译。
    您好、黄

    您是否已检查 U18输出电压和 SW 引脚电压? 因为如果一切都正确焊接而不损坏、SW 引脚电压应与 U18输出电压相同。 VCC_5V_SW 将比 U18输出电压低一小部分。
  • 请注意,本文内容源自机器翻译,可能存在语法或其它翻译错误,仅供参考。如需获取准确内容,请参阅链接中的英语原文或自行翻译。

    你好 、Zack Liu。

    感谢您的回答。

    我已检查 如下:

    当我在 PCB 上取出 R86和 L13时。  U18输出电压= 4.1V

    2、在这之后、我组装并焊接 R86和 L13 agian.我检查了阳极 D7中的电压、它大约为0

    您能给我一个问题的解决方案吗?

    非常感谢。

  • 请注意,本文内容源自机器翻译,可能存在语法或其它翻译错误,仅供参考。如需获取准确内容,请参阅链接中的英语原文或自行翻译。
    您好、黄

    根据您的描述、AP22802AW5工作正常。 LM2623的负载电流是多少?
    您是否还可以直接使用电源为 LM2623供电、以查看升压转换器是否正常工作。
    如果可能、您还可以共享 PCB 布局。
  • 请注意,本文内容源自机器翻译,可能存在语法或其它翻译错误,仅供参考。如需获取准确内容,请参阅链接中的英语原文或自行翻译。

    您好、Zack Liu。

    感谢您的回复。

     LM2623的负载电流 约为70-100mA

    当我直接使用电源为 LM2623供电时、它工作正常

    恐怕当 LM2623输出大约5V 的电压时、Vout AP22082AW5大约为相同的5V、并且它大于 Vin AP22082AW5 (4.1V)。

    您是否有 TI 的其他 IC 负载开关、它在输出电压大于输入电压时可以平稳运行?

    我已将 PCB 列为下方内容、请帮助我找到原因并解决该问题

    再次感谢您。

    e2e.ti.com/.../LM2623.pdf

  • 请注意,本文内容源自机器翻译,可能存在语法或其它翻译错误,仅供参考。如需获取准确内容,请参阅链接中的英语原文或自行翻译。
    您好、黄

    您的意思是"当 LM2623输出大约5V 的电压、这意味着 Vout AP22082AW5大约相同5V、并且大于 Vin AP22082AW5 (4.1V)时。"?
    如果负载开关和升压转换器都可以正常工作、您是否可以使用探头来测量一些关键波形?
    1。当 EN_5V_SW 打开时、请参阅 U18输出电压、U17 SW 引脚波形。
    2.使用电流探头监控 U18输入端的输入浪涌电流、以查看是否是导致负载开关关断的浪涌电流原因。
  • 请注意,本文内容源自机器翻译,可能存在语法或其它翻译错误,仅供参考。如需获取准确内容,请参阅链接中的英语原文或自行翻译。

    您好、Zack Liu。

    我已经使用探头来测量二极管 D7的探头形式阳极和阴极(不使用 AP2208、因为当我添加 AP2208时、它没有波形、大约0V)波形、如下图所示:

    您的意思是"当 LM2623 输出大约5V 的电压、这意味着 Vout AP22082AW5大约相同5V、并且大于 Vin AP22082AW5 (4.1V)时。"?

    我 的意思是:  AP22802的引脚1 (OUT)与 LM2623的引脚12和13 (SW_12、SW_13)直接连接。 因此、当引脚 SW_12和 SW_13变为负->引脚分配的 AP22802 I 负。

    我认为这是我的问题的根本原因。

    能不能给我一个解决方案。

    谢谢、致以最诚挚的问候!

  • 请注意,本文内容源自机器翻译,可能存在语法或其它翻译错误,仅供参考。如需获取准确内容,请参阅链接中的英语原文或自行翻译。
    您好、黄

    "AP22802的引脚1 (OUT)与 LM2623的引脚12和13 (SW_12、SW_13)直接连接。 因此、当引脚 SW_12和 SW_13变为负->引脚分配的 AP22802 I 负。"
    AP22802的引脚1和 LM2623的引脚12、13之间仍有电感器。 当 LM2623 MOSFET 导通时、SW 引脚电压变为零、电感器 L13上的电压为 Vin、然后电感器电流变为高电平。 当 LM2623 MOSFET 关断时、SW 引脚电压等于 Vo+Vdiode、电感器 L13上的电压为 Vin-Vo=Vdiode、即负值、然后电感器变为低电平。

    现在、LM2623升压转换器似乎工作正常。 负载开关 AP22802似乎存在一些问题。 AP22802可保持的最大电流是多少? 现在、总输出电容超过200uF、当 Vo 上升时、它将产生较大的浪涌电流。 您可以尝试使用较小的 Co 或尝试在无负载的情况下启动。
  • 请注意,本文内容源自机器翻译,可能存在语法或其它翻译错误,仅供参考。如需获取准确内容,请参阅链接中的英语原文或自行翻译。

    您好、Zack Liu。

    感谢您的侵犯。

    我已查看数据表的 AP22802、并发现:

    在我的设计中、当 LM2623升压至5V 时、Vin Ap2208直接连接到 Vout_BQ (大约为4.2V)。 这意味着 Vout AP2208约为5V。

    但在数据表中、AP2208 Vout 的形式为-0.3至 Vin+0.3。 (实际输入电压= 4.2V、输出电压= 5V)。

    我认为这是根本原因、当 AP22802与 LM2623连接时、它们无法正常运行。 但是、当它们单独运行时 、它们正常运行。

    能不能给我提供用于我的安装的解决方案。

    谢谢、致以最诚挚的问候!

  • 请注意,本文内容源自机器翻译,可能存在语法或其它翻译错误,仅供参考。如需获取准确内容,请参阅链接中的英语原文或自行翻译。
    您好、黄

    我想您误解了 LM2623的工作原理。 LM2623是一款输出电压高于输入电压的升压转换器。 如果整个电路正常工作、AP2208的输入电压将为4.2V、AP2208的 Vout 为4.2V (可能为4.1V)。 LM2623的输出电压为5V。 LM2623的 SW 引脚为0或5V。

    当 AP2208的 Vout 为0时、FLG 引脚电压是多少? 您可以在不首先连接负载电阻器的情况下为整个系统加电。
  • 请注意,本文内容源自机器翻译,可能存在语法或其它翻译错误,仅供参考。如需获取准确内容,请参阅链接中的英语原文或自行翻译。

    您好、Zack Liu
    我很抱歉我迟到了
    我已经根据您的建议检查了未连接负载电阻器的系统。
    当 AP2208的 Vout 为0时、FLG 引脚电压为0 (启用 AP2208)
    2.当我禁用 AP2208时、FLG 引脚电压为4.2V。
    您能给我下一个步骤来解决我的问题吗
    谢谢、致以最诚挚的问候!

  • 请注意,本文内容源自机器翻译,可能存在语法或其它翻译错误,仅供参考。如需获取准确内容,请参阅链接中的英语原文或自行翻译。
    您好、黄

    对于 AP2208、触发开漏标志时低电平有效。 应因过流而触发。 我想您误解了我的意思。 我的意思是、当 AP2208和 Lm2623都连接良好且 AP2208 EN 引脚为逻辑高电平时、FLG 引脚的电压是多少。
    在要求您进行更多测试之前、我要与您确认以下几点:
    1.负载电阻器的值是多少? 当您未连接负载电阻器并启用负载开关 AP2208时、LM2623 Vo 是否正确?

    我希望您可以进行测试:
    1.您能否将电流平与电感器 L13串联焊接? 查看电路上电并启用 AP2208时的启动浪涌电流。
    2.您还有其他更高电流电平的负载开关吗? 如果您有一个、请使用新的更改。
  • 请注意,本文内容源自机器翻译,可能存在语法或其它翻译错误,仅供参考。如需获取准确内容,请参阅链接中的英语原文或自行翻译。

    您好、Zack Liu。

    我已经检查 了 AP2208和 Lm2623 在无负载的情况下是否连接良好、结果如下:

    1.当 Vout AP2208为0V、Vo LM2623为0V 时、FLG 引脚电压为0V (使能 AP2208引脚 EN =1)

     禁用 AP2208 (引脚 EN =0)时、FLG 引脚电压为4.2V

    您的需求。

    由于我的 PCB 非常小、因此我无法  将电流平与电感器 L13串联。 但我可以将电阻器与电感器 L13并联。 您是否有其他方法来解决此问题?

    2.目前我没有 任何其他更高电流电平的负载开关。 但我将订购 DigiKey 提供3A 电流的其他负载开关 AP22814AW5-7并对其进行测试。

    在我等待其他负载开关更换期间。 您是否有任何建议用于检测 Nex 步骤的问题?

    感谢 Anh 的问候!

  • 请注意,本文内容源自机器翻译,可能存在语法或其它翻译错误,仅供参考。如需获取准确内容,请参阅链接中的英语原文或自行翻译。
    您好、黄

    感谢您提供这些信息。 现在、如果没有负载开关、升压转换器似乎工作正常。 我建议您选择一个电流值更高的负载开关、然后再次进行测试。
    您是否确实需要负载开关? 因为 LM2623本身具有 EN 特性、所以您可以启用/禁用转换器。

    您可以将电感器的一侧焊接到 PCB 上。 使电感器与 PCB 垂直、以便可以将导线与电感器串联焊接。
  • 请注意,本文内容源自机器翻译,可能存在语法或其它翻译错误,仅供参考。如需获取准确内容,请参阅链接中的英语原文或自行翻译。
    您好、Zack Liu。
    感谢您的回答。
    第一次我有相同的想法、您的建议是使用 LM2623的引脚 EN 来控制开/关升压 VCC_5V_SW。
    但我认为 VCC_5V_SW 在禁用 LM2623的引脚 EN 时会通电、因为电源将通过二极管 D7传递到 VCC_5V_SW、对吧?
    当我与电感器 L13串联焊接以在电源启动时测量电流时、您是否建议我使用电阻器的值?
    上一次重播"现在总输出电容超过200uF"、您能告诉我如何计算值200uF 吗?

    谢谢、致以最诚挚的问候!
  • 请注意,本文内容源自机器翻译,可能存在语法或其它翻译错误,仅供参考。如需获取准确内容,请参阅链接中的英语原文或自行翻译。

    你好,Zack Liu!

    我会向您提供有关我的设计的更多信息

    关于 VOUT_BQ、它是  BQ24072RGTR 的引脚 VOUT (引脚10、11)

    2.启动电源时,我们有2个引导电源同时运行。

    我希望这些信息将帮助您找到我的问题的解决方案。

    谢谢、致以最诚挚的问候!

  • 请注意,本文内容源自机器翻译,可能存在语法或其它翻译错误,仅供参考。如需获取准确内容,请参阅链接中的英语原文或自行翻译。
    您好、黄

    1.是的、即使您禁用 LM2623的 EN 引脚、LM2623的输出仍会有电压(Vin-Vdiode)。
    如果您有电流探头、只需将一根导线与电感器串联、即可查看电流波形。 如果您没有电阻器、请使用与电感器串联的100m Ω 电阻器。
    3.上电后 VCC_5V_SW 降至0、Vout_BQ、VCC_3V 的电压如何?
  • 请注意,本文内容源自机器翻译,可能存在语法或其它翻译错误,仅供参考。如需获取准确内容,请参阅链接中的英语原文或自行翻译。
    你好,Zack Liu!

    感谢您的回答。
    1。上电且 VCC_5V_SW 降至0时、Vout_BQ、VCC_3V 正常运行、这意味着 Vout_BQ =4.2V、VCC_3V = 3V3。
    2.因为当禁用 LM2623的 EN 引脚时、LM2623的输出仍会有电压(Vin-Vdiode)、所以我使用 AP2208来控制输入功率。 在不使用 AP2208的情况下、您是否有任何想法来控制输入电源 VCC_5V_SW? 我的目的是打开或关闭 VCC_5V_SW、以便在不需要时降低功耗。

    谢谢、致以最诚挚的问候!
  • 请注意,本文内容源自机器翻译,可能存在语法或其它翻译错误,仅供参考。如需获取准确内容,请参阅链接中的英语原文或自行翻译。
    您好、黄

    TPS61256具有2.3V 至5.5V 的宽输入电压范围、并且在关断功能期间具有真正的负载断开功能。 您可以尝试一下。
    如果您仍想使用 LM2623、请选择另一个负载开关。
  • 请注意,本文内容源自机器翻译,可能存在语法或其它翻译错误,仅供参考。如需获取准确内容,请参阅链接中的英语原文或自行翻译。
    你好,Zack Liu!
    感谢您在我遇到 LM2623问题期间提供的支持。
    也许我会等待另一个负载开关继续测试。
    那么、您能否建议我的 IC 具有与 BQ24072RGTR 相同的封装、但其输入电压低于 BQ24072RGTR?
  • 请注意,本文内容源自机器翻译,可能存在语法或其它翻译错误,仅供参考。如需获取准确内容,请参阅链接中的英语原文或自行翻译。
    您好、黄

    您可以发送与 BQ24072RGTR 相关的新帖子、充电器的同事将会回答您的问题。 谢谢。