主题中讨论的其他器件: LMR23630
您好、TI、
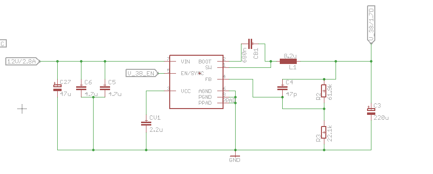
我们将 LMR23630-Q1用于我们的其中一个应用。
一个10n 和33p 电容器用于过滤 GSM 频率及更高频率。 该经滤波的12V 信号连接到 LMR23630-Q1的 VIN。 输入端的两个4.7u 电容器基于 TI 工作平台建议的设计。
我发现 了 TI 提供的有关设计输入滤波器以降低传导 EMI 的各种应用手册(1、2)。
但是、我从哪里开始设计 EMI 滤波器?
GSM 频率滤波电容器和 VIN 输入电容器如何影响 EMI 滤波器性能?
我们非常感谢您提供任何意见! 谢谢你



