This thread has been locked.

If you have a related question, please click the "Ask a related question" button in the top right corner. The newly created question will be automatically linked to this question.

[参考译文] UCC256303:UCC256303无法禁用突发模式、LL/SS 引脚电压转换为高电平

Guru**** 2540730 points
Other Parts Discussed in Thread: UCC256303

请注意,本文内容源自机器翻译,可能存在语法或其它翻译错误,仅供参考。如需获取准确内容,请参阅链接中的英语原文或自行翻译。

https://e2e.ti.com/support/power-management-group/power-management/f/power-management-forum/728936/ucc256303-ucc256303-was-can-not-disable-burst-mode-and-ll-ss-pin-voltage-was-shift-to-high

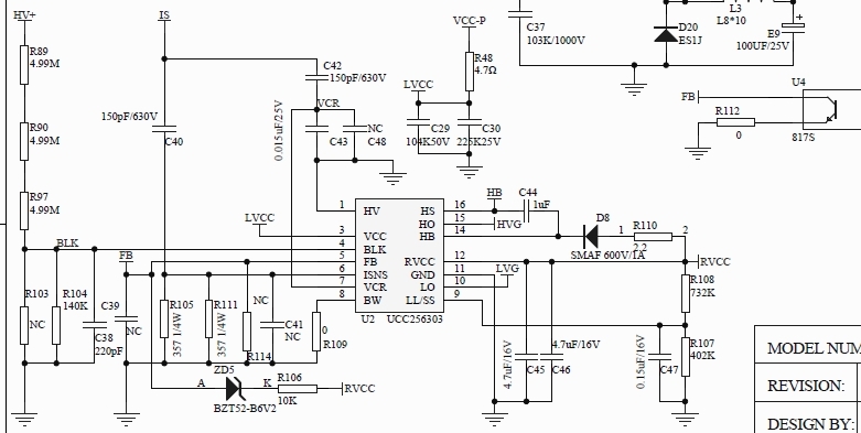
器件型号:UCC256303

尊敬的:

我们的客户端使用 UCC256303,但  我们的客户端 Find LLC 器件 无法禁用突发模式 ,甚至移除 R108 , 并 发现 LL/SS 引脚 电压转换 为高电平。   

如有任何建议、请告知我。

谢谢、

此致、

劳伦斯。

  • 请注意,本文内容源自机器翻译,可能存在语法或其它翻译错误,仅供参考。如需获取准确内容,请参阅链接中的英语原文或自行翻译。
    您好、Lawrence、

    如果您移除了 RVCC 和 LL/SSpin 之间连接的电阻器、这将使突发模式阈值达到最小值。 请注意、您需要在输出端进行少量预载、以使 UCC256303脱离突发模式。

    但愿这对您有所帮助。

    此致、
    区域
  • 请注意,本文内容源自机器翻译,可能存在语法或其它翻译错误,仅供参考。如需获取准确内容,请参阅链接中的英语原文或自行翻译。

    您好、区域、

    我是否可以帮您更详细地解释我们的突发模式原理以及为什么我们仍然需要在输出上具有最小的预负载、以便 即使 我们将突发模式设置为0、也能使 UCC256303脱离突发模式?

    感谢你的善意帮助。

    陈爱德华

  • 请注意,本文内容源自机器翻译,可能存在语法或其它翻译错误,仅供参考。如需获取准确内容,请参阅链接中的英语原文或自行翻译。

    您好、Lawrence、

    进入和退出突发模式取决于 COMP 引脚上的电压。 移除 R108 (RLL_Upper)会将内部突发模式阈值设置为其最小电压、该电压大约为0.4V、迟滞为80mV。 这意味着当0.38V > VCOMP (入口点)和 VCOMP > 0.46V (出口点)时、系统将以突发模式运行。

    如果空载条件导致 VCOMP 大于突发模式阈值、则系统可以保持在突发模式之外。  如果空载条件导致 VCOMP 低于突发模式阈 值、则系统将继续处于突发模式。

    有两种方法可以实现此目的:

    通过移除 RLL 上电阻器将内部突发模式阈值设置为其最小值(0.4V)。 具有一些预载电阻可确保 VCOMP 电压将大于突发模式阈值。

    2.选择较大的 Kvc_ramp 值0.3将减小 VCR 电容、这将进一步缩小突发模式和正常开关操作之间的边界。 增大 Kvc_ramp 值会增加对 VCR 信号的频率斜升贡献。 这会导致峰峰值谐振电容器电压更小、从而导致谐振电流更小。 这会导致给定 VCOMP 的负载电流更小。 因此、对于较高的 Kvc 值、使突发模式阈值对应于较低的负载电流。

    我不知道您的设计规格、因此请使用随附的计算器将第167行中的 Kvc_ramp 值设置为0.3、这将帮助您为 C43选择较低的 CVCR 值。

    但愿这对您有所帮助。 如果您有其他问题、请告诉我。

    此致、

    区域

  • 请注意,本文内容源自机器翻译,可能存在语法或其它翻译错误,仅供参考。如需获取准确内容,请参阅链接中的英语原文或自行翻译。

    尊敬的 Sonal:

    我们的客户填写 Excel,如下所示,请再次确认。  无音功能想要 禁用突发模式功能。

    e2e.ti.com/.../UCC25630x-Design-Calculator.xlsx

    如有任何建议、请告知我。

    谢谢、

    此致、

    劳伦斯

  • 请注意,本文内容源自机器翻译,可能存在语法或其它翻译错误,仅供参考。如需获取准确内容,请参阅链接中的英语原文或自行翻译。

    您好、Lawrence、

    VCR 部分对我来说是合适的。 将 CVCRUPPER 和 LOWER 电阻器更改为这些新值应最大限度地减少突发模式。

    此致、

    区域

  • 请注意,本文内容源自机器翻译,可能存在语法或其它翻译错误,仅供参考。如需获取准确内容,请参阅链接中的英语原文或自行翻译。

    你好、区域
    谢谢,我们的客户机版本 LLC 原理图需要再次确认。


    如 有任何建议、 请告知我。


    谢谢、


    此致、


    劳伦斯。

  • 请注意,本文内容源自机器翻译,可能存在语法或其它翻译错误,仅供参考。如需获取准确内容,请参阅链接中的英语原文或自行翻译。

    您好、Lawrence、

    请指出原始原理图与新原理图之间的差异。  

    C42:150pF

    C43:0.015uF

    在两个原理图中都是相同的。

    区域