Other Parts Discussed in Thread: TPS65131
您好!
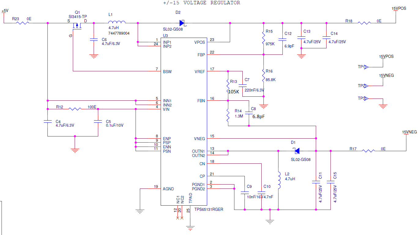
我将 TPS65131用于+15V 和-15V 电源、提供5V 输入。 VPOS 是完美的。 但在 VNEG 输出中,我得到的是-24V 而不是-15V。 然后、我查看了一些类似的论坛、并添加了一个100k 的串联电阻器和前馈电容器 C8。 然后、在空载条件 下、VNEG 输出可精细至-15V、但当负载超过20mA 时、VNEG 上的电压变为-17V、当负载增加至80mA 时、VNEG 上的电压有时也变为-20V。




