大家好、
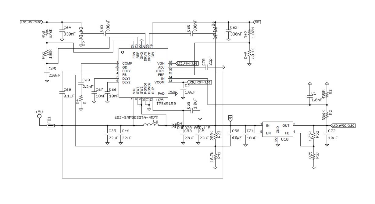
我们构建了一个原型板、TPS65150已经完美运行了几周。 上周末、系统保持开启状态约72小时、无法再调节输出电压。 已更换主整流器和两个充电器泵二极管、没有任何变化。 我还移除了次级稳压器 U10、因此将其作为潜在原因移除。
此时已删除 LCD 屏幕、并连接了3个输出电压以及5V 线路。 Vs 会上升到正确的13.5V 值、然后再下降到 VIN。 VGL 也会降至其正确的值、而不是-VIN、但 VGH 不会远高于1V 左右。 如上所述、最初整个电路工作良好。
LCD 规格:
AVDD = 8.2V @ 70mA
VGH = 22V @ 750uA
VGL =-7V @ 750uA
任何帮助都很好。
标记


