主题中讨论的其他器件: TPS2372、 TPS23730、 TPS23731、 TPS2373和 TPS23734
在 TPS23753A 的设计中、"分级电流要求"究竟指的是什么?
This thread has been locked.
If you have a related question, please click the "Ask a related question" button in the top right corner. The newly created question will be automatically linked to this question.
你好、
感谢您的答复。
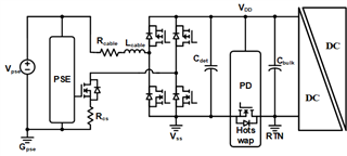
TPS23753A 没有自动 MPS 功能。 如果您有开路负载运行条件、则需要将虚拟负载连接到 MPS。
在忽略 PWM 控制器和其他器件的功率损耗的情况下、虚拟负载对于 MPS 需要高于57V * 10mA = 570mW、其中57V 是 PD 的最大输入电压。
我们还有具有自动 MPS 功能的 PD、可以消耗 PSE 的脉冲电流、从而节省电力和额外的虚拟负载电路。 例如 TPS23731、TPS23730、TPS23734、TPS2372和 TPS2373。
此致、
帝昂