请注意,本文内容源自机器翻译,可能存在语法或其它翻译错误,仅供参考。如需获取准确内容,请参阅链接中的英语原文或自行翻译。
器件型号:TPS25982 您好、先生/女士:
请参阅下图中的负载电流曲线。

我们的输入电压为16.8V、最大持续电流约为4.5A。
请帮助检查我们的原理图。

如果有任何设置不符合我们的负载分布或任何副作用、请告知我们。
期待您的反馈。
非常感谢。
This thread has been locked.
If you have a related question, please click the "Ask a related question" button in the top right corner. The newly created question will be automatically linked to this question.
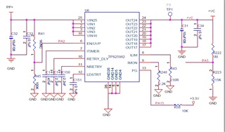
您好、先生/女士:
请参阅下图中的负载电流曲线。

我们的输入电压为16.8V、最大持续电流约为4.5A。
请帮助检查我们的原理图。

如果有任何设置不符合我们的负载分布或任何副作用、请告知我们。
期待您的反馈。
非常感谢。