大家好、
我们正在设计一个由 POE BT 标准适配器供电的接入点。
我们 在 SMPS 部分使用了 TPS2373-3RGW PD 控制器和 LM51551DSS 开关 IC。
当我们通过无源 POE 为器件供电时、以太网线路的信号线路会遭到损坏、即信号线路的阻抗变得很低。
这对我们来说是一个生产障碍、我们 需要尽快提供一些解决方案。
This thread has been locked.
If you have a related question, please click the "Ask a related question" button in the top right corner. The newly created question will be automatically linked to this question.
大家好、
我们正在设计一个由 POE BT 标准适配器供电的接入点。
我们 在 SMPS 部分使用了 TPS2373-3RGW PD 控制器和 LM51551DSS 开关 IC。
当我们通过无源 POE 为器件供电时、以太网线路的信号线路会遭到损坏、即信号线路的阻抗变得很低。
这对我们来说是一个生产障碍、我们 需要尽快提供一些解决方案。
尊敬的 Atoshi:
感谢您与我们联系!
"以太网线的信号线已损坏"
您是否是指八条以太网线(1到8)在无源 PoE 测试后损坏? 执行该测试时、您施加了多大的电压?
"信号线阻抗变得很低"
您的意思是、例如在 PR12中、1线和2线之间的阻抗会变低? 对于直流电阻、它应接近于0、因为它们以电感形式连接。 对于交流电阻、它可能取决于磁化电感、CM 扼流圈、电容等多种因素。

此致、
帝昂
尊敬的 Diang:
感谢您的回复。
请找到内联响应、
您是否是指八条以太网线(1到8)在无源 POE 测试后损坏? -->信号对中的任何一个都已损坏。 在多种情况下、2对也会损坏。
执行该测试时、您施加了多大的电压? -->对 RJ45连接器施加48V POE 电压。
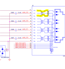
当我们说 "信号线路的阻抗变得很低"时,我们是在检查信号线路相对于接地的阻抗,这是我们得到的低阻抗,即1.5k,而当我们检查信号线路相对于接地的阻抗时, 我们将获得5.9K 的阻抗。

为方便您参考、我们设置了一些点、这些点我们将检查相对于接地的阻抗。
尊敬的 Atoshi:
感谢您的答复。 根据我的经验、如果在 PD 的热插拔后发生诸如短路之类的故障、那么 PDIC 就很可能会损坏。 但对于您的情况、导线已损坏、因此可能发生在 PD 热插拔之前。
对于8条以太网线、PoE 对为 PR12、PR36、PR45和 PR78。 我想知道 P4是否连接到 PR34?

而 RClamp0532T 具有5V 的工作电压、而 PoE 具有37-57V 的输入电压。 您能检查一下它们是否可以在这里使用吗?

此外、PWR_POE_MCT4是否可以因为它位于整流器之前而阻止交流电压?

此致、
帝昂
尊敬的 Diang:
感谢您的答复。
请查找对您的问题的内联响应。
对于8条以太网线、PoE 对为 PR12、PR36、PR45和 PR78。 我想知道 P4是否连接到 PR34? -->是的,P4连接到 PR36,但不限于1个单一 MDI 对。 MDI 线路会随机损坏。
而 RClamp0532T 具有5V 的工作电压、而 PoE 具有37-57V 的输入电压。 您能检查一下它们是否可以在这里使用吗? 我们在磁性元件的次级侧使用了 RClam0532T 和 MDI 线,电压为+2.5V 至-2.5V。 我们处于5V 电压范围内。 37V-57V 的 PoE 电压位于磁性元件初级侧、连接到 SMPS 部分。
此外、PWR_POE_MCT4是否可以因为它位于整流器之前而阻止交流电压? 我们在整流器之前使用的 MOV 是为了抑制来自源的任何瞬态尖峰。 整流器用于将双向电压源转换为单向电压、也可提供反向保护。
顺便说一下、VDD 和 VSS 之间的电容应小于0.15uF。 通常仅使用一个0.1uF 电容器。 --> TI 团队已经审阅了原理图。 这一点在审查时没有提到。 我们将尝试实现这一点、但这 将添加一些额外的滤波。
请告诉我们、 如果我们在 VDD 和 VSS 之间使用3个0.1uF 电容器、会产生什么影响。
尊敬的 Diang:
我们使用具有集成磁性元件的 RJ45连接器。 通过 PoE 为器件供电时、 一个可能性是在 以太网 MDI 接口的次级侧构建 、并会导致作为次级侧 MDI 线路的以太网 PHY 引脚损坏。
在次级侧、我们已经使用 RCLAMP0532 TVS 阵列实现浪涌保护、但我们仍然在 MDI 线路上获得12V 电压、这会随机损坏信号对。
请协助我们为这个问题提供解决方案。 因为不能使用无源 PoE 给器件加电是可以接受的、但在任何情况下都不得损坏器件。
请指导我们如何根据优先级纠正此问题。
尊敬的 Atoshi:
感谢您的答复。
在 IEEE 802.3 BT 标准中、VDD VSS 的最大电容为0.15uF。

对于您的情况、导线已损坏、因此可能在 PD 热插拔之前。 如果在 PD 的热插拔之后发生短路、应触发 PD 的热插拔过流保护。 我建议在未连接 PD 的情况下进行 PoE 注入器测试。

另一种可能因素是隔离电压。 对于具有高达57V 稳定电压和瞬态电压的 PoE、可以达到100V、因此必须 留出足够的空间。

此致、
帝昂