主题中讨论的其他器件: LM5141
您好!
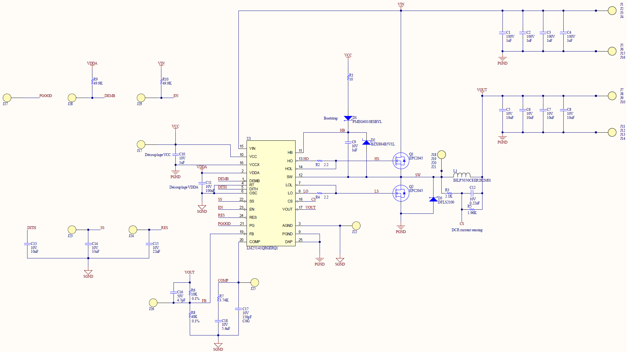
我在断续模式下对 LM25141有问题。
RES 引脚上有一个22nF 电容器。 当发生过流时、512个周期后、SS 和 Vout 引脚按预期降至0V、而驱动器停止开关。 但是、RES 引脚未按预期增加(保持为0V)、并且控制器立即重新启动、而不考虑由 RES 电容器确定的关断时间(大约为1.3ms)。 一旦 SS 达到1.2V、保护就会再次触发。
下面是一个过流负载阶跃的屏幕截图(从上到下依次为:SW、RES、SS、VOUT):

我做过一些验证:
-多个电路板样品上的同一问题
-我没有与 GND 短路
-我检查了在启动期间 RES 不是在 VDD 上(这会禁用断续保护,根据数据表)
-我尝试更改 RES 电容值,甚至没有 RES 电容,我有相同的 结果
-我检查了 RES 电容器是否正确地连接到 RES 引脚, SGND 也是如此
提前感谢。
				