请注意,本文内容源自机器翻译,可能存在语法或其它翻译错误,仅供参考。如需获取准确内容,请参阅链接中的英语原文或自行翻译。
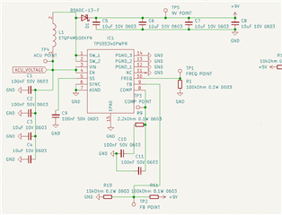
器件型号:TPS55340 大家好、我创建了一个升压逆变器项目、将电池电压(额定电压为3.7V)提高到9V。 遗憾的是、当电源被连接时、电路汲取的电流接近2.5A、并且不输出电压。 如果您可以查看我的原理图并提出可能的错误做法、我将不胜感激。

This thread has been locked.
If you have a related question, please click the "Ask a related question" button in the top right corner. The newly created question will be automatically linked to this question.
大家好、我创建了一个升压逆变器项目、将电池电压(额定电压为3.7V)提高到9V。 遗憾的是、当电源被连接时、电路汲取的电流接近2.5A、并且不输出电压。 如果您可以查看我的原理图并提出可能的错误做法、我将不胜感激。
