Other Parts Discussed in Thread: TPS22990, TPS22962, TPS25985
主题中讨论的其他器件: TPS22962、 TPS25985
工具与软件:
尊敬的团队:
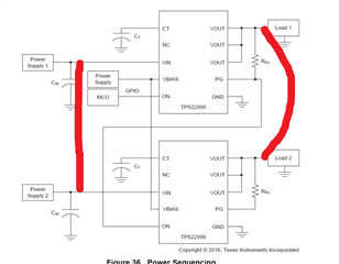
两个 TPS22990或 TPS22962是否能够像下面一样并行工作? 输出和输入连接在一起:

谢谢!
Charles
This thread has been locked.
If you have a related question, please click the "Ask a related question" button in the top right corner. The newly created question will be automatically linked to this question.
您好、Charles、
此外、 由于负载开关之间的 Rdson 略有不同、因此电流分布不均匀。
您可以检查 TPS25985以实现更好的负载分配和更多保护功能。
------------------------------------------------------------------------------------------------------------------------------
如果此帖子回答了您的问题、请单击"此问题已解决"按钮。
谢谢
Amrit