Other Parts Discussed in Thread: TPS552892
Thread 中讨论的其他器件:TPS552892
工具与软件:
你(们)好
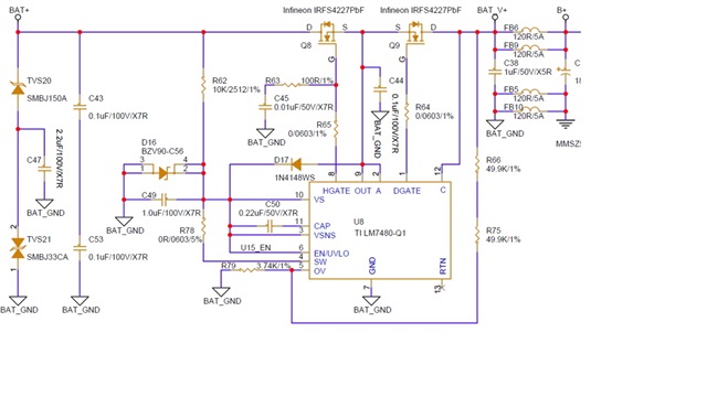
第一个问题是:为什么当 LM7840-Q1 VIN=3.2V 时电荷泵电压无法上升?
第二个问题是:当 LM7840-Q1 VIN 降至3.1V 时、为什么 TPS552892 VIN C34会过早降低电压、直到低于2.7V?
您可以看到以下波形。
当 CH3=>LM7840-Q1 VIN C43仍为3.1V 时、
CH2=>TPS552892 VIN C34提前降低电压、直到其低于2.7V、TPS552892停止输出。
Ch1 = TPS552892
CH2 = TPS552892 VIN C34
CH3 =LM7840-Q1 VIN C43
Ch4 =负载0.3A


