主题中讨论的其他器件: TUSB1046-DCI、 TPS65987
工具与软件:
您好!
我刚刚拿到了 TUSB1046EVM 评估板、它允许我通过 USB-C 连接器连接显示器和 USB 主机。
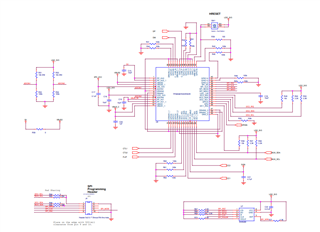
我知道我收到的电路板不是原始用户指南中提供的电路板。 请参见随附的电路板照片。 其中显示 INTO53 Rev F、原理图与原始 EVM 部分不同、而且 U9旁边有手动配置(strap)。

此电路板是否有经过验证的原理图? 以及最新的用户指南?
产品页面上的文档不匹配: https://www.ti.com/tool/TUSB1046EVM
谢谢!
此致
