This thread has been locked.

If you have a related question, please click the "Ask a related question" button in the top right corner. The newly created question will be automatically linked to this question.

[参考译文] UCC21530-Q1:Ucc21530内部栅极电压升压器、以及 DPT 过程中出现异常负偏置

Guru**** 2502205 points
Other Parts Discussed in Thread: UCC21530-Q1

请注意,本文内容源自机器翻译,可能存在语法或其它翻译错误,仅供参考。如需获取准确内容,请参阅链接中的英语原文或自行翻译。

https://e2e.ti.com/support/power-management-group/power-management/f/power-management-forum/1413046/ucc21530-q1-ucc21530-internal-gate-voltage-booster-and-abnormal-negative-bias-during-dpt-process

器件型号:UCC21530-Q1

工具与软件:

您好、TI 专家!

我在使用驱动芯片 UCC21530-Q1时遇到了三个问题、需要您的专业建议、如下所示:

1.根据产品说明书第8.3.4章的内容、驱动器输出具有使用内部上拉 NMOS 的内部栅极电压增强器功能。 我的问题是何时打开上拉 NMOS 以及何时关闭上拉 NMOS?

2.如何判断是否适合打开上拉 NMOS、因为我觉得驱动芯片测量不到 MOS 的栅极电压就知道米勒电压下降的时间。

3.有一个异常现象:在双脉冲测试期间(下 MOS 作为目标器件,上 MOS 与电感短路),当增大 DC-link 高电压时,上 MOS 的栅极电压会下降到0V 以下,而不是0V。

我们的驱动器设计与数据表中的示例电路相同、您可以参阅下图。

谢谢您~

  • 请注意,本文内容源自机器翻译,可能存在语法或其它翻译错误,仅供参考。如需获取准确内容,请参阅链接中的英语原文或自行翻译。

    尊敬的 Wang:

    感谢您关注我们的器件。

    Unknown 说:
    1. 根据产品说明书中第8.3.4章的内容、驱动器输出具有使用内部上拉 NMOS 的内部栅极电压增强器功能。 我的问题是何时打开上拉 NMOS 以及何时关闭上拉 NMOS?

    NMOS 和 PMOS 同时上电。 当输出上升时、NMOS 的电阻路径最小、允许更多电流流动。 当 MOSFET 的栅极正在充电时、该 NMOS 的栅源极电压将减小。 此时 PMOS 提供的电阻路径最小、NMOS 关断。

    Unknown 说:
    2. 如何检查是否适合打开上拉 NMOS、因为我认为驱动器芯片无法测量 mos 的栅极电压、从而知道米勒压降周期。

    请参阅上面的问题1答案。

    Unknown 说:
    3. 有一种异常现象:在双脉冲测试期间(下 MOS 作为目标器件、上 MOS 与电感器短路)、当增大 DC 链路高电压时、上 MOS 的栅极电压将降至0V 以下、而不是0V。

    高侧 MOSFET 是否从栅极与源极短路?  

    您能否分享有关测试的更多详细信息、例如设置/图表和波形?

    谢谢!

    此致、

    Hiroki

  • 请注意,本文内容源自机器翻译,可能存在语法或其它翻译错误,仅供参考。如需获取准确内容,请参阅链接中的英语原文或自行翻译。

    e2e.ti.com/.../DPT_5F00_questions.pdf

    尊敬的 Hiroki:

    高侧 MOSFET 的栅极未短路。 您可以参考 pdf 文件来获取更多详细信息。

    我的问题是、为什么在测试下部 MOSFET 时、上部 MOSFET (互补)栅极具有负偏置。

  • 请注意,本文内容源自机器翻译,可能存在语法或其它翻译错误,仅供参考。如需获取准确内容,请参阅链接中的英语原文或自行翻译。

    尊敬的 KaiKai:

    我在左侧没有看到绿色的 CH4接地参考标签、因此我无法确认负偏置电平。 通道4卡舌是否直接位于2卡舌后面?

    是否如图41所示使用了 VZ 二极管和 CZ 电容器? 该电路需要几个周期性周期才能充电、在双脉冲测试期间无法正常工作。 您或许能够发送5个或6个更小的脉冲来增加电感器电流、该电流也会对 CZ 充电、并在最后一个脉冲上观察负电源。

    此致、

    Sean

  • 请注意,本文内容源自机器翻译,可能存在语法或其它翻译错误,仅供参考。如需获取准确内容,请参阅链接中的英语原文或自行翻译。

    你好、Sean、

    是的、Ch4的接地基准直接位于 Ch2的后面。

    是的、在我们的驱动器设计中、我们使用齐纳二极管(与图41中的设计相同)来生成 MOSFET 的负驱动电压、我知道此设计需要100微秒才能达到稳定状态、具体取决于 MOSFET 栅极放电电阻器。

    我想检查一下我们的 MOSFET 是否可以在0V 驱动电压下安全关断、这样在 DPT 中、我们就没有在几个脉冲中产生稳定的负偏置。 如 pdf 文件中所示、我们在测试上下 MOSFET 时发现了不同的现象。 我的问题是、为什么在测试下部 MOSFET 时、上部 MOSFET (互补)栅极具有负偏置。

  • 请注意,本文内容源自机器翻译,可能存在语法或其它翻译错误,仅供参考。如需获取准确内容,请参阅链接中的英语原文或自行翻译。

    尊敬的 KaiKai:

    我不知道为什么。 您是否能够缩小示波器测量并找到负偏压从低侧开始的位置? 也许高侧共模电压阶跃允许 CZ 充电速度更快、而固定低侧电压不会导致电流流过2.5V 齐纳二极管。

    -肖恩  

  • 请注意,本文内容源自机器翻译,可能存在语法或其它翻译错误,仅供参考。如需获取准确内容,请参阅链接中的英语原文或自行翻译。

    你好、Sean、

    我将再次测试它。 我在这里简单地描述一下这个现象。 测试下 MOSFET (上 MOSFET 与电感器短路)时、我发现在将直流链路电压增加约50V 时、互补的上 MOSFET 栅极电压从0V 下降到-2.5V。 在我们的设计中、齐纳二极管的标称电压为4.7V、而不是2.5V。 我们的单电源约为22.5V、为避免 MOSFET 栅极出现电压尖峰、我们放置一个标称电压为18V 的齐纳二极管。

    但在测试上部 MOSFET 时、互补下部 MOSFET 栅极电压在增大直流链路电压时保持为0V。

    我认为可能是栅极驱动器导致了这种异常现象、但我直到现在才知道原因。

  • 请注意,本文内容源自机器翻译,可能存在语法或其它翻译错误,仅供参考。如需获取准确内容,请参阅链接中的英语原文或自行翻译。

    如果4.7V 齐纳二极管只显示2.5V、那么它实际上并不起作用。 在我看来、-2.5V 和0V 都是与交流耦合栅极和有限数量输出脉冲相关的瞬态和初始条件。  

  • 请注意,本文内容源自机器翻译,可能存在语法或其它翻译错误,仅供参考。如需获取准确内容,请参阅链接中的英语原文或自行翻译。

    你好、Sean、

    我认为无论0V 或-2.5V 是什么都是稳定的、而不是瞬态电压、我将再次进行检查。

    请参阅另一个 pdf 文件、我有另一个问题需要您的帮助。 问题在于、串联更大的电容器为什么在自举驱动电路中具有更大的电压。

    e2e.ti.com/.../18V_5F00_bias.pdf

  • 请注意,本文内容源自机器翻译,可能存在语法或其它翻译错误,仅供参考。如需获取准确内容,请参阅链接中的英语原文或自行翻译。

    尊敬的 KaiKai:

    再说一次、这是一个初始条件。 应在几个开关周期后分析这些电压、而不是在直流条件下或单个脉冲之后。 自举电源要求低侧开关闭合才能充电。  

    在直流情况下、HV_DC 链路可能处于悬空状态、并通过泄漏路径和齐纳二极管缓慢上拉至22.5V 至4.7V。

    此致、

    Sean

  • 请注意,本文内容源自机器翻译,可能存在语法或其它翻译错误,仅供参考。如需获取准确内容,请参阅链接中的英语原文或自行翻译。

    你好、Sean、

    我了解自举驱动、并且在使用此方法时遇到了一些难题、尤其是在直流条件下。

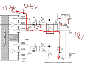
    如上所述、直流链路电压将缓慢充电至22.5V-4.7V、我想知道充电路径是什么、您可以说明一下吗? 我已经在图中标记了每个组件的压降(您可以看到 pdf 文件)。 自举电容器仅具有2.5V 电压、而直流链路具有18V 电压。 齐纳二极管不处于反向偏置状态。 驱动器芯片的所有输入端都处于低电平且正常上电。

    如18V_BIAS pdf 文件所示、我的问题是为什么在考虑使用自举和直流链路电容器是串联方式时、电容器越大、电压越大?

    另一个问题是在断开自举电容器和驱动器芯片(我的意思是从 PCB 板上移除驱动器芯片)时、我们可以得到正确的分压器现象、自举电容器的电压最高为22.5V。 我想知道驱动器芯片是否在内部(尤其是在引脚16和引脚14之间)具有电压钳位?

  • 请注意,本文内容源自机器翻译,可能存在语法或其它翻译错误,仅供参考。如需获取准确内容,请参阅链接中的英语原文或自行翻译。

    尊敬的 KaiKai:

    如果高压直流链路悬空、则它不是具有充电路径的完整电路。 SW 的浮动电压应与 VDD 的电压和 Cboot 的 IC 电压相关、如红色箭头所示。

    如果该引脚悬空、则由于高侧 FET 的反向体二极管、HV 直流链路应接近 SW 电压。 可能这也是最后一个1.5V 的二极管压降、从22.5V 降至22V、再降至19.5V、降至18V。

    关于较大电容具有较大电压的原因、我不知道答案。 我认为可以使用浮动软件充电至18V、但 CDC 不应该保持 HV 直流链路电压为0V。

    可能随着时间的推移、直流栅极驱动器的电源电流会为 CDC 与 Cboot 并联充电、因此它们不会遵循电容分压器。

    为什么这是一个问题? 经过几个开关周期后、不会产生正确的电压?

    -肖恩