Other Parts Discussed in Thread: LM5164-Q1, TPS92638-Q1, LM5164
主题中讨论的其他器件: TPS92638-Q1、 LM5164
工具与软件:
您好!
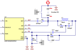
我想使用此 LM5164-Q1转换器在8-40V 之间的输入电压下输出电池5V (2.8W)。
我想用5V 输出驱动微控制器和 LED 驱动器(例如:TPS92638-Q1)。
输入电压可能会不时高达90V (在脉冲测试 ISO 16750-2脉冲1、2.3等期间) 在这种情况下、产品不应失去其功能并继续稳定工作。
您能否根据上述信息回答以下问题?
Q1-)根据上述信息、您是否建议我使用集成的功能? 我会得到一个稳定的工作产品吗?
Q2-)我是否可以使用此集成组件来获得5V (2.8W)输出?
Q3-)集成器件能否在低负载电流下提供稳定输出?
例如、当输入 Vin:24V Vout:5V Iout:2mA 时
Q4-)您能在下面分享您对我的问题的评论吗?
Q5-)如果我不将 EN/UVLO 引脚与分压器配合使用、是否会出现问题?
注意:以前、在另一个 TExaS 控制器中、当输入电压发生变化时、集成电路的使能引脚上没有分压器、因此电路无法独立工作、需要切断电源然后重新供电。
问题6 -)如果您能分享与此转换器相关的任何私有计算 Excel 电子表格、而这些电子表格不是公开提供的、我会很高兴。
此致
