Thread 中讨论的其他器件: TPS61196
工具与软件:
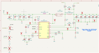
嗨、团队:
我已经将从"TPS92365xEVM升压或降压/升压 LED 驱动器评估模块"获得的参考设计集成到我的项目中、但它无法正常工作。 我是使用 TPS923652DYYR 设计的、但我不确定如何驱动 LED。 我越仔细研究其他论坛上的问题,我就越感到困惑。 :)
在项目中、我将使用正向电压为3.2V 的15个 LED、我想控制流经这些 LED 的电流。 我测试了评估模块表4-2中提到的调光模式配置。 但是、尽管我更改了 ADIM/HD 或 PWM/EN 引脚提供的 PWM 信号的占空比、但没有获得想要的结果。 您能帮助我控制 LED 的电流吗

