工具与软件:
大家好!
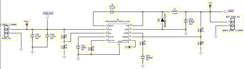
我基于 TPS54240的降压转换器电路(数据表 )在施加12V 输入时无法产生正确的3.7V 输出。 我是根据 TI 的这些文档设计的。
打开12V 电源时、我清楚地听到开关噪声。

我在 TI WebBench 电源中模拟了电路、结果如下。 为什么电感器峰值电流如此之高、是我选择的元件值、但 TI 电感器峰值电流的默认值低于限制。 我的输入瞬态响应图如下:

仿真平均值显示它是3.7V、但在实际硬件上测量的 Vout 为10V 至11V。
这是我消除的 PH 开关波形

使能引脚电压

Vout 波形

这些波形在不同时刻被捕获。
我已经尽力为原理图提供最好的建议、但似乎我缺少了一些东西。
如果有任何帮助、将不胜感激。
谢谢。






