Thread 中讨论的其他器件: BQ25308
工具与软件:
大家好、我们项目中使用的 bq25300充电器电路。
当充电器处于禁用模式时、意味着不连接5V 输入、会消耗5 - 6mA 电流。 Sō 我的器件由电池供电、当器件处于睡眠模式时、5mA 至6mA 至关重要。 因此、请提供有关如何降低电流的建议。
当充电器处于禁用模式时、我测量 POL 和 EN 引脚的电压为0V。
当启用模式 POL =4.6V 且 EN 0v 时、电池充电正常没有问题。

谢谢、此致
Durga Prasad
This thread has been locked.
If you have a related question, please click the "Ask a related question" button in the top right corner. The newly created question will be automatically linked to this question.
工具与软件:
大家好、我们项目中使用的 bq25300充电器电路。
当充电器处于禁用模式时、意味着不连接5V 输入、会消耗5 - 6mA 电流。 Sō 我的器件由电池供电、当器件处于睡眠模式时、5mA 至6mA 至关重要。 因此、请提供有关如何降低电流的建议。
当充电器处于禁用模式时、我测量 POL 和 EN 引脚的电压为0V。
当启用模式 POL =4.6V 且 EN 0v 时、电池充电正常没有问题。

谢谢、此致
Durga Prasad
嗨、 Ning、
嗨、Ning、
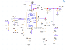
当电池仅为0V 时的 VBUS 引脚电压。 以下是仅连接电池时的电压电平(无5V 输入电压)
1 VBUS:0V
REGN:0V
STAT 0V
4.ICHG:0V
5 POL:0V
EN:0V
7.TS:0V
9.VSET:0V
10 VBAT:4.087V
13和14 SW1&2:4.087V
15.BTST:3.77V
16. PMID:3.8V
数据表中提到、 一旦 BAT_OVP、BAT 引脚上就会有7mA 下拉电流
触发的。 BAT_OVP 可以在充电模式、终止模式和故障模式下触发。这意味着连接电池后、它持续消耗7mA 的电流。 澄清一下。
此致
Durga Prasad


嗨、Ning、
我在之前的邮件中已经提到过、当我从电路板上取下 BQ25300时、我将采用电池供电的2.5mA、连接的 bq25300将采用电池供电的7.75mA。
如果 VBUS 未被提供、您会说<1mA、但予以确认。
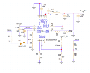
当电池连接到 BAT 引脚且 VBUS =0V 时、在 SW1和 SW2和 BTST、PMID 处提供电压。如果需要任何更改、请检查原理图一次。
以下是当 VBUS =0V VBAT=4、08V 时、在我们的电路板中获得的电压
VBAT:4.087V
13和14 SW1&2:4.087V
15.BTST:3.77V
16. PMID:3.8V
因此、请提供正确的解决方案、因为我们需要在下周大规模生产。 请帮我确定一下高优先级。 如果提供任何 Skype 和团队、我将联系。 短路。
此致
Durga Prasad