请注意,本文内容源自机器翻译,可能存在语法或其它翻译错误,仅供参考。如需获取准确内容,请参阅链接中的英语原文或自行翻译。
器件型号:TPS23731EVM-095 主题中讨论的其他器件: PMP22806、 TPS23731
工具与软件:
大家好、团队成员:
我有一个关于 TPS23731EVM-095的问题。
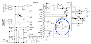
对于 TPS23731EVM-095、我想将输出电压更改为高达12V、但遇到问题。
当我进行计算时、输出电压似乎已经设置为12V、但我测得其值大约为5V。
在查看数据表时、我发现:



TPS23731EVM-095是否预计具有12V 或5V 输出?
此致!
Cameron
