工具与软件:
调试新电源板时出现问题、BST 和 SW 之间的电压 为0V、并在 LM5036器件中触发断续模式运行。

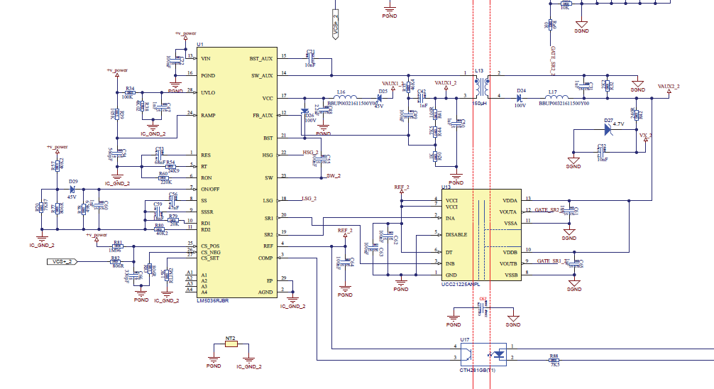
电路和原理图如下所示


测试 CS_NEG 时、正常 电路板和不正常电路板的波形如下所示:

普通电路板:

电路板异常:

测试 CS_POS 时、正常 电路板和非正常电路板中的波形如下所示:

普通电路板:

电路板异常:

您能告诉我出现异常现象的原因吗?
请帮我解决这个问题。
谢谢!
This thread has been locked.
If you have a related question, please click the "Ask a related question" button in the top right corner. The newly created question will be automatically linked to this question.
工具与软件:
调试新电源板时出现问题、BST 和 SW 之间的电压 为0V、并在 LM5036器件中触发断续模式运行。

电路和原理图如下所示


测试 CS_NEG 时、正常 电路板和不正常电路板的波形如下所示:

普通电路板:

电路板异常:

测试 CS_POS 时、正常 电路板和非正常电路板中的波形如下所示:

普通电路板:

电路板异常:

您能告诉我出现异常现象的原因吗?
请帮我解决这个问题。
谢谢!
原理图:
VCC 为7.6V、REF 为5V、均正确。
此外、BST 到 SW 不短路。
如何才能让 LM5036不 以断续模式运行?
您好!
请提供包含填充数字的 Excel 计算表。 LM5036设计需要基于该表。 如果您没有使用它、则需要在该表上检查您的设计。 然后据此修正你的值。 因此、请将这张工作表发送给我们以供审核。
可通过以下链接下载设计表:
Excel 计算表:
应注意、电路测试如下所示:
