请注意,本文内容源自机器翻译,可能存在语法或其它翻译错误,仅供参考。如需获取准确内容,请参阅链接中的英语原文或自行翻译。
器件型号:BQ25756 主题中讨论的其他器件: BQ25820
工具与软件:
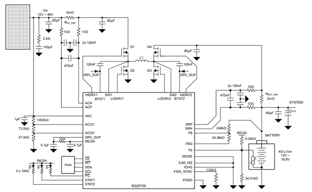
如果客户只需要降压模式、他们是否可以将 LPDRV2和 HDRV2悬空并移除 Q3和 Q4?

This thread has been locked.
If you have a related question, please click the "Ask a related question" button in the top right corner. The newly created question will be automatically linked to this question.