This thread has been locked.

If you have a related question, please click the "Ask a related question" button in the top right corner. The newly created question will be automatically linked to this question.

[参考译文] BQ76952:电池平衡问题

Guru**** 2412690 points
Other Parts Discussed in Thread: BQ76952

请注意,本文内容源自机器翻译,可能存在语法或其它翻译错误,仅供参考。如需获取准确内容,请参阅链接中的英语原文或自行翻译。

https://e2e.ti.com/support/power-management-group/power-management/f/power-management-forum/1443958/bq76952-cell-balance-issue

器件型号:BQ76952

工具与软件:

嗨、团队:

我的客户正在测试 BQ76952、存在一个电池平衡问题、需要您加以说明。 谢谢

在客户系统中、它们使用两个 BQ76952、第一个用于监控1-10节电池、第二个用于监控11-20节电池。 他们进行电池平衡测试并手动打开呼叫平衡。 他们发现电芯1-2与其他电芯之间的平衡时间不同、请参阅以下波形并确认原因。   

  • 1-2个电芯的平衡时间:48ms、周期为448mA、因此平衡时间的占空比为48/448=10.7%。 平衡电阻之间的电压波形如下。

  • 其他电芯(3-20)平衡时间:占空比约为90%、平衡电阻之间的电压波形如下。

  • 测试点是每个电池的平衡电阻、如下面的红色方形所示:

  • 软件集的更多信息、目标是获得更高的平衡效率。   
    • 之前:在系统读取每个电芯电压之前、手动关闭电芯平衡。 现在:取消此设置、它们在系统读取每个电池电压之前不会关闭电池平衡、并让 BQ76952自行处理。
    • 将下面的寄存器设置为3

  

此致、

Ryker

  • 请注意,本文内容源自机器翻译,可能存在语法或其它翻译错误,仅供参考。如需获取准确内容,请参阅链接中的英语原文或自行翻译。

    嗨、团队:

    客户发现、如果将 CB_LOOP_SLOW_1-CB_LOOP_SLOW_0更改为0、则问题消失了、请帮助分析此参数是如何导致此问题的?

    他们还想知道如何确认平衡周期和占空比?

    此致、

    Ryker

  • 请注意,本文内容源自机器翻译,可能存在语法或其它翻译错误,仅供参考。如需获取准确内容,请参阅链接中的英语原文或自行翻译。

    嗨、团队:

    更新最新的测试信息如下、请立即帮助分析。 这是一个紧迫的问题。

    • 11-12单元也存在与1-2芯相同的问题。 因此、这意味着两节 BQ76952的第一节和第二节电池具有相同的问题(其他8节电池的平衡时间不同)。
    • 对于电芯1-2和10-11、占空比与  CB_LOOP_SLOW_1-CB_LOOP_SLOW_0值之间的关系:
      • CB_LOOP_SLOW_1-CB_LOOP_SLOW_0 = 0、占空比= 82%;
      • CB_LOOP_SLOW_1-CB_LOOP_SLOW_0 = 1、占空比= 41%;
      • CB_LOOP_SLOW_1-CB_LOOP_SLOW_0 = 1、占空比= 20.5%;
      • CB_LOOP_SLOW_1-CB_LOOP_SLOW_0 = 3、占空比= 10.2%
    • 对于电芯3-10和12-20、占空比与  CB_LOOP_SLOW_1-CB_LOOP_SLOW_0值之间的关系:
      • CB_LOOP_SLOW_1-CB_LOOP_SLOW_0 = 0、占空比= 82%;
      • CB_LOOP_SLOW_1-CB_LOOP_SLOW_0 = 1、占空比= 89.3%;
      • CB_LOOP_SLOW_1-CB_LOOP_SLOW_0 = 2、占空比= 97.7%;
      • CB_LOOP_SLOW_1-CB_LOOP_SLOW_0 = 3、占空比= 97.7%。

    此致、

    Ryker

  • 请注意,本文内容源自机器翻译,可能存在语法或其它翻译错误,仅供参考。如需获取准确内容,请参阅链接中的英语原文或自行翻译。

    尊敬的 Ryker:

    您能否共享完整的器件寄存器导出?

    此外、我建议获取输入端差分电容器上的波形、并与本应用手册第5节中的图进行比较、以查看是否存在明显差异。

    https://www.ti.com/lit/an/sluaa81a/sluaa81a.pdf

    此致、

    Max Verboncoeur

  • 请注意,本文内容源自机器翻译,可能存在语法或其它翻译错误,仅供参考。如需获取准确内容,请参阅链接中的英语原文或自行翻译。

    尊敬的 Max:

    请参阅以下寄存器代码:

    另外、如何理解"将输入端的差分电容器上的波形读取"? 什么是差分电容器、输入意味着引脚 VCn - VCn-1? 客户遇到电芯1-2中的问题、但应用手册仅显示电芯3-4的波形。

    最棒的餐厅

    Ryker

  • 请注意,本文内容源自机器翻译,可能存在语法或其它翻译错误,仅供参考。如需获取准确内容,请参阅链接中的英语原文或自行翻译。

     再次上传寄存器代码:

  • 请注意,本文内容源自机器翻译,可能存在语法或其它翻译错误,仅供参考。如需获取准确内容,请参阅链接中的英语原文或自行翻译。

    嗨、团队:

    请立即提供原因并提供建议。 它是关键问题和块生产。 非常感谢。

    BR、

    Ryker

  • 请注意,本文内容源自机器翻译,可能存在语法或其它翻译错误,仅供参考。如需获取准确内容,请参阅链接中的英语原文或自行翻译。

    您好!

    今天(11月29日)是美国假期。 该团队将在周一回到办公室、然后返回给您。

    感谢您的耐心。

    此致、

    Max Verboncoeur

  • 请注意,本文内容源自机器翻译,可能存在语法或其它翻译错误,仅供参考。如需获取准确内容,请参阅链接中的英语原文或自行翻译。

    尊敬的专家:

    更新如下所示的更多信息、必须帮助分析此问题 预测的 非常关键。

    • 以下寄存器是默认设置。

    • 在客户的系统中、MCU 每100ms 向每个电芯发送一个平衡命令。

    BR、

    Ryker

  • 请注意,本文内容源自机器翻译,可能存在语法或其它翻译错误,仅供参考。如需获取准确内容,请参阅链接中的英语原文或自行翻译。

    尊敬的 Ryker:

    [报价 userid="571400" url="~/support/power-management-group/power-management/f/power-management-forum/1443958/bq76952-cell-balance-issue/5540368 #5540368"]此外、如何理解"跨越输入端差分电容取波形"? 什么是差分电容器、输入意味着引脚 VCn - VCn-1? 客户遇到电芯1-2中的问题、但应用手册仅显示电芯3-4的波形。

    例如、它们会在 C145上进行测量、以测量电芯3的平衡情况。 它们当前测量串联电阻平衡的方法并不错误、只是与我们在应用手册中执行的方法不一致、因此很难对它们进行比较。

    再次查看您连接的波形、它们对我来说很好。 如果波形是串联电阻两端的电压波形、则高电平信号在发生平衡时发出、低电平信号在平衡未运行时发出。 随后、电芯1/2的第一个波形的占空比为~90%、第二个波形的占空比为~96%。

    我很好奇他们是如何获得这些数字的:

    [报价 userid="571400" url="~/support/power-management-group/power-management/f/power-management-forum/1443958/bq76952-cell-balance-issue/5537712 #5537712"]
    • 对于电芯1-2和10-11、占空比与  CB_LOOP_SLOW_1-CB_LOOP_SLOW_0值之间的关系:
      • CB_LOOP_SLOW_1-CB_LOOP_SLOW_0 = 0、占空比= 82%;
      • CB_LOOP_SLOW_1-CB_LOOP_SLOW_0 = 1、占空比= 41%;
      • CB_LOOP_SLOW_1-CB_LOOP_SLOW_0 = 1、占空比= 20.5%;
      • CB_LOOP_SLOW_1-CB_LOOP_SLOW_0 = 3、占空比= 10.2%
    • 对于电芯3-10和12-20、占空比与  CB_LOOP_SLOW_1-CB_LOOP_SLOW_0值之间的关系:
      • CB_LOOP_SLOW_1-CB_LOOP_SLOW_0 = 0、占空比= 82%;
      • CB_LOOP_SLOW_1-CB_LOOP_SLOW_0 = 1、占空比= 89.3%;
      • CB_LOOP_SLOW_1-CB_LOOP_SLOW_0 = 2、占空比= 97.7%;
      • CB_LOOP_SLOW_1-CB_LOOP_SLOW_0 = 3、占空比= 97.7%。
    [报价]

    我认为、减慢测量循环会减小电池1和电池2的占空比没有道理。 他们是否有要共享的波形?

    此致、

    Max Verboncoeur

  • 请注意,本文内容源自机器翻译,可能存在语法或其它翻译错误,仅供参考。如需获取准确内容,请参阅链接中的英语原文或自行翻译。

    尊敬的 Max:

    有关电芯1、2、11、12的平衡测试结果、请参阅下面的附件。 真正 减慢测量循环将减小占空比。

    e2e.ti.com/.../Balancing-waveforms.docx 

    此外,下面是平衡的软件逻辑。 如果有任何问题、请帮助进行查看。

  • 请注意,本文内容源自机器翻译,可能存在语法或其它翻译错误,仅供参考。如需获取准确内容,请参阅链接中的英语原文或自行翻译。

    尊敬的 Ryker:

    我今天将介绍这些内容、但我看不到其中的一点、那就是他们配置 VCell 模式设置(0x9304)的位置。 如果电池节数减少、此设置很重要、如果配置不正确、可能会影响平衡。

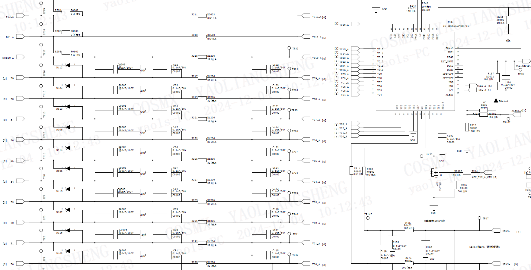
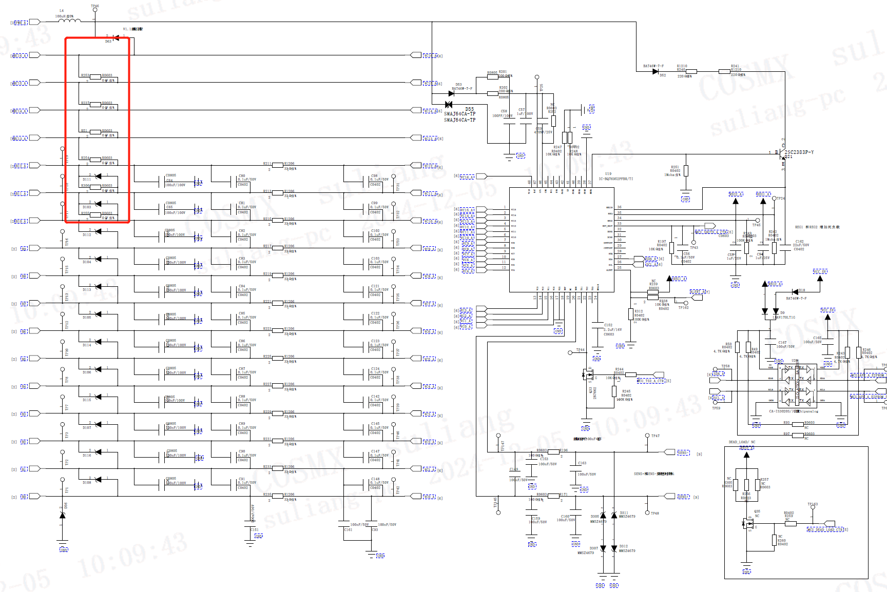
    您是否知道它们设置了什么、您能否分享原理图中显示哪些 VCx 引脚短路的部分、以便我可以仔细检查?

    此致、

    Max Verboncoeur

  • 请注意,本文内容源自机器翻译,可能存在语法或其它翻译错误,仅供参考。如需获取准确内容,请参阅链接中的英语原文或自行翻译。

    尊敬的 Max:

    更新最新结果、如下所示:

    • 0x9304值为0x03FF
    • 研发发现、可以通过使用相同的值设置 CB_LOOP_SLOW_1-CB_LOOP_SLOW_0和 LOOP_Clow_1-LOOP_SLOW_0来解决该问题。 您能否帮助说明原因、这两个寄存器是否需要设置为相同的值?

    和详细原理图如下所示:

    BR、

    Ryker

  • 请注意,本文内容源自机器翻译,可能存在语法或其它翻译错误,仅供参考。如需获取准确内容,请参阅链接中的英语原文或自行翻译。

    尊敬的 Ryker:

    Cell 16连接必须具有物理电芯:

    电芯16用于为平衡电路供电、因此该连接可能与占空比不匹配直接相关。

    此致、

    Max Verboncoeur

  • 请注意,本文内容源自机器翻译,可能存在语法或其它翻译错误,仅供参考。如需获取准确内容,请参阅链接中的英语原文或自行翻译。

    尊敬的 Max:

    请帮助回答以下两个问题的详细信息 预测的 . 客户需要根据我们的说明在本周继续进行生产。

    • 客户想知道他们是否可以将 cell16短接到相邻的 VC 引脚(例如 cell10)? 如果它们 将 cell16短接至相邻的 VC 引脚并且未连接物理电芯、结果如何。

    • 如何解释以下问题、以及客户是否可以执行此更改以解决问题?

    研发发现、可以通过使用相同的值设置 CB_LOOP_SLOW_1-CB_LOOP_SLOW_0和 LOOP_Clow_1-LOOP_SLOW_0来解决该问题。 您能否帮助说明原因、这两个寄存器是否需要设置为相同的值?

    BR、

    Ryker

  • 请注意,本文内容源自机器翻译,可能存在语法或其它翻译错误,仅供参考。如需获取准确内容,请参阅链接中的英语原文或自行翻译。

    尊敬的 Ryker:

    带下划线的数据表部分 仅适用于单元格3-15。  

    电池16短接超出我们的建议条件、并且在建议条件之外运行时、产品说明书无法保证性能。 我们不知道违反此建议的确切后果、但我们知道电池16用于为平衡电路供电。 由于客户发现电池平衡存在问题、因此我认为这是最可能的原因。

    R&D 发现该问题可以通过使用相同的值设置 CB_LOOP_SLOW_1-CB_LOOP_SLOW_0和 LOOP_Clow_1-LOOP_SLOW_0来解决。 您能解释一下原因以及这两个寄存器是否需要设置为相同的值吗?

    如果这有助于解决问题、并且客户对修复感到满意、并且已确认修复在其系统上有效、则他们可以执行此操作。

    此致、

    Max Verboncoeur  

  • 请注意,本文内容源自机器翻译,可能存在语法或其它翻译错误,仅供参考。如需获取准确内容,请参阅链接中的英语原文或自行翻译。

    尊敬的 Max:

    那么、您能否帮助解释为什么 可以通过使用相同的值设置 CB_LOOP_SLOW_1-CB_LOOP_SLOW_0和 LOOP_Clow_1-LOOP_SLOW_0来解决该问题? 当电芯16超出建议条件时、电芯1-2的电芯平衡是否处于活动状态、因此我们需要设置 LOOP_SLOW_1-LOOP_SLOW_0值以与其他电芯同步?

    此致、

    Ryker

  • 请注意,本文内容源自机器翻译,可能存在语法或其它翻译错误,仅供参考。如需获取准确内容,请参阅链接中的英语原文或自行翻译。

    尊敬的 Ryker:

    这可能是由固件中的奇数交互造成的。 如果设置彼此相等可以修复该行为、那么这是不错的。 顶部电芯需要位于电芯16位置、否则其内部平衡 FET 可能无法正常/完全导通、因为其他 VC 引脚使用 NFET、而电芯16使用 PFET。

    此致、

    Max Verboncoeur