工具与软件:
您好!
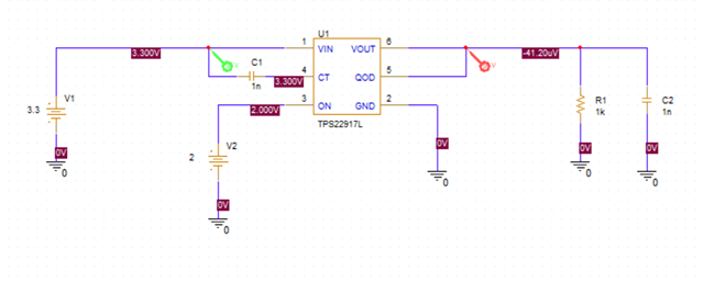
我将尝试使用 TPS22917来模拟一个电路、但在最基本的实现中、该 TPS22917未被打开。 我已完成设置、无法理解输出为什么继续保持低电平。 我的电路和结果如下所示。 可以有人建议我使用零件和模型的方法吗?


This thread has been locked.
If you have a related question, please click the "Ask a related question" button in the top right corner. The newly created question will be automatically linked to this question.
尊敬的 Arush:
感谢您的快速响应。
我曾尝试从以下三种型号中的每一种型号生成零件:

您说您使用了未加密模型、我可以看到可用的两个未加密模型。 您使用的是哪款?
在更新库时、您的过程是什么? 我一直在工具中使用生成器件选项、然后在下载的模型文件夹中选择.lib 文件。 但是、PSpice 模型中的版本详细信息未更改、因此我认为不会对库中的元件进行更新。
库中提供的默认模型具有以下版本详细信息。 此版本是否正确?

谢谢
尊敬的 Arush:
这也可能有帮助。 这是我的项目的 zip 文件。
尊敬的 Martin:
您是否可以将其解压缩并运行该工程。 我检查了您的项目文件、确实存在一些问题、但现在我无法调试确切的问题。
请告诉我这是否有效。
此致、
Arush