This thread has been locked.

If you have a related question, please click the "Ask a related question" button in the top right corner. The newly created question will be automatically linked to this question.

[参考译文] LM5176:电流限制反应时间

Guru**** 2390755 points
Other Parts Discussed in Thread: LM5176

请注意,本文内容源自机器翻译,可能存在语法或其它翻译错误,仅供参考。如需获取准确内容,请参阅链接中的英语原文或自行翻译。

https://e2e.ti.com/support/power-management-group/power-management/f/power-management-forum/1470793/lm5176-current-limit-reaction-time

器件型号:LM5176

工具与软件:

尊敬的团队:

我的客户想知道激活电流限制的反应时间是多久?  

此致!

梁仔

  • 请注意,本文内容源自机器翻译,可能存在语法或其它翻译错误,仅供参考。如需获取准确内容,请参阅链接中的英语原文或自行翻译。

    尊敬的梁先生/女士:

    LM5176有两个电流限值:

    -峰值电感器电流限值:在 CS/CSG 输入上检测到:如果未启用断续模式、将逐周期做出反应、或者在达到断续周期后进入断续模式(有关更多详细信息、请参阅数据表)

    -平均电流限值:在 ISNSP/N 输入上检测到。 一旦输入引脚上的电平达到45mV、软启动电容器将由1mA /V 放电
    因此、 反应时间 取决于 ISNS 上的滤波器、测量的电流电平和最软电容器的大小。

    此致、

     Stefan

  • 请注意,本文内容源自机器翻译,可能存在语法或其它翻译错误,仅供参考。如需获取准确内容,请参阅链接中的英语原文或自行翻译。

    您好、Stefan、

    感谢您的答复。 等级  

    • 平均电流限制 :在 ISNSP/N 输入上检测到。 一次电平 45mV 电压后、软启动电容器将会放电 电源管理类产品(1mA)/V . 因此 、反应时间 取决于 ISNS 上的滤波器 所测量的电流噪声水平 软启动电容器的大小 .

    我有关于平均电流限制的问题、您能否详细说明我们如何根据软启动公式和平均输入/输出电流限制计算激活时间?

    感谢您的帮助!

    此致!

    梁仔

  • 请注意,本文内容源自机器翻译,可能存在语法或其它翻译错误,仅供参考。如需获取准确内容,请参阅链接中的英语原文或自行翻译。

    尊敬的梁先生/女士:

    抱歉、此公式目前不可用。  

    查找方法最简单的方法是使用 EVM 进行检查。

    此致、

     Stefan  

  • 请注意,本文内容源自机器翻译,可能存在语法或其它翻译错误,仅供参考。如需获取准确内容,请参阅链接中的英语原文或自行翻译。

    您好、Stefan、

    那么、该公式是否可用?

    此致!

    梁仔

  • 请注意,本文内容源自机器翻译,可能存在语法或其它翻译错误,仅供参考。如需获取准确内容,请参阅链接中的英语原文或自行翻译。

    尊敬的梁先生/女士:

    不、我从未见过这个公式。

    此致、

     Stefan

  • 请注意,本文内容源自机器翻译,可能存在语法或其它翻译错误,仅供参考。如需获取准确内容,请参阅链接中的英语原文或自行翻译。

    您好、Stefan、

    您能否解释电流限制激活时 IC 内部电路的行为?  

    此致!

    梁仔

  • 请注意,本文内容源自机器翻译,可能存在语法或其它翻译错误,仅供参考。如需获取准确内容,请参阅链接中的英语原文或自行翻译。

    尊敬的梁先生/女士:

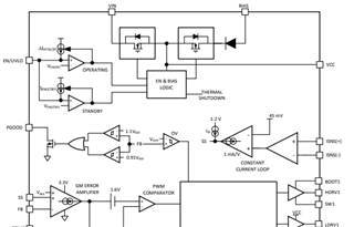
    数据表中的这个图非常准确地反映了实现情况:

    如果 R_ISNS 上的电流因此 ISNS 上的电压高于45mV、则 SS 上的电容器将以1mA 电流放电 仅当放电电流高于5uA (因为这是 SS 的默认充电电流)时、才会进行有效放电。

    只要 R_ISNS 上的电流高于限值、就会发生这种放电。 因此、SS 将在电压电平上趋稳。

    由于降低了 SS 电压、基准也将降低、这将导致输出电压降低、而输出电压最终会限制电流

    希望这能有所帮助。

    此致、

     Stefan

  • 请注意,本文内容源自机器翻译,可能存在语法或其它翻译错误,仅供参考。如需获取准确内容,请参阅链接中的英语原文或自行翻译。

    您好、Stefan、

    感谢您的帮助! 我还有两个问题:

    1.由于在软启动电容器放电之前有128个连续周期、因此客户对为何 OCP 没有准确的时间感到好奇?

    2.您能解释一下控制器关闭时 MOSFET 的行为吗?   (HDRV1/LDRV1/HDRV2/LDRV2)

    此致!

    梁仔

  • 请注意,本文内容源自机器翻译,可能存在语法或其它翻译错误,仅供参考。如需获取准确内容,请参阅链接中的英语原文或自行翻译。

    尊敬的梁先生/女士:

    您将平均电流限制器和峰值电感器电流限制器混用。 上面(在最后一个答复中)的说明来自峰值电感器电流限值。 之前、我们先来深入讨论平均电流限制。

    此致、

     Stefan