主题中讨论的其他器件:TPS62810EVM-015
工具与软件:
您好、团队:
此主题是 reg。 -->CFF 电容器和 FB 引脚的异常行为
项目: 印度市场的仪表组

简要背景:
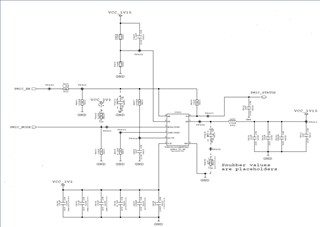
- 附加电路、我们用作核心电源、为 TRAVEO-TRAVEL II 微控制器供电。 这已经是在少数项目中使用的成熟模块,但这里使用的 Cff 值=3.3nF。
- 最近组装了100个仪表组板,其中95个板工作正常,没有问题。
- 在5个电路板中、我们在调试微控制器时收到内核断电消息、原因是没有从 TPS6281240获得1.15V 输出。
- 我们观察到一个奇怪的行为,当我们触摸 TPS6281240的 FB 引脚通过万用表或示波器探头(测试点--> TP405)时, TPS6281240开始输出1.15V,仪表组开始工作。
- 在我们接通电源后,主板 TPS6281240没有输出1.15V,再次如果我们触摸测试点 TP405 (它是 FB 引脚,请参阅下面的原理图) TPS6281240开始输出1.15V,仪表组开始工作。
- 此后、我首先移除了 CFF 并检查了 à TPS6281240开始输出1.15V、并且仪表组正在 多次对电路板进行下电上电
- 接下来、我根据您的意见和数据表安装了 Cff = 10pF 并选中了 à TPS6281240开始输出1.15V、仪表组正在 对电路板进行多次电源循环(在两个电路板上检查、它正在工作、我尚未在其他3个电路板上检查)
基于这个检查,几个问题
- Cff = 3.3nF、是否对 TPS6281240的行为有任何影响? 我们就不能长期使用这个值
- 当我们通过示波器或探头触摸测试点时,由于电容和漏电流 TPS6281240开始调节?
- FB 引脚上的3.3nF 是否过高? 如果您有计算或任何仿真、请分享。
能否在这方面再深入谈谈技术方面的一些见解?
此致、
Shyamasundar




