请注意,本文内容源自机器翻译,可能存在语法或其它翻译错误,仅供参考。如需获取准确内容,请参阅链接中的英语原文或自行翻译。
器件型号:LM2596 工具与软件:
团队成员、您好!
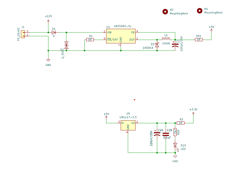
我们正将 LM2596固定5VDC 3A 最大开关稳压器 IC 用于基于 ST 微控制器的控制器设计的持续运行电源、我们正面临因噪声和波动导致电路异常工作问题(如微控制器执行、数据通信等)的配电问题
请参阅随附的用于此应用的电源设计图像、该图像将在12VDC/5A SMPS 电源上运行、并提供5VDC/2.5A 最大电源输出、然后转换为3.3VDC/1A 最大值来进行其他配电。
对于上述电源和配电电路中的任何设计更改、请提供帮助并进行结论。 
