主题中讨论的其他器件:TIDA-010216、 LM5013
工具与软件:
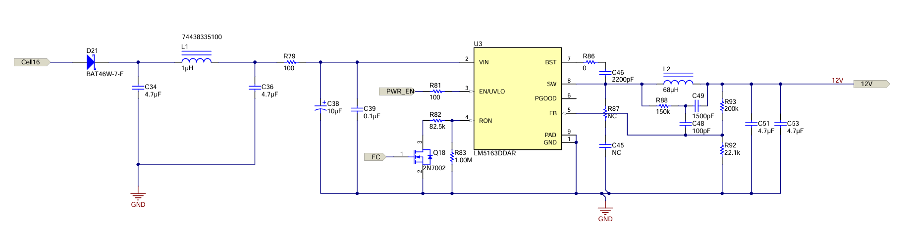
大家好!
我创建了一个 PCB 板、并测试了 TIDA-010216辅助电源的参考设计。 但是、我将持续获得6V 而不是12V 的输出电压。 此电路以前是否进行过测试? 

This thread has been locked.
If you have a related question, please click the "Ask a related question" button in the top right corner. The newly created question will be automatically linked to this question.
工具与软件:
大家好!
我创建了一个 PCB 板、并测试了 TIDA-010216辅助电源的参考设计。 但是、我将持续获得6V 而不是12V 的输出电压。 此电路以前是否进行过测试? 

尊敬的 Ashenafi:
我没有 TIDA-010216 PCB。 不过、我可以在 LM5013EVM 上使用完全相同的元件进行检查。
我会在几天内回复您。
谢谢!
Nitya