工具与软件:
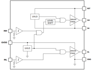
数据表指出、在 UVLO 情况下会禁用输出。 当输出为高电平且发生 UVLO 事件时会发生什么行为?
输出是否以指定的驱动电流驱动为低电平(此处为0.8A)? 或者阻抗是否由于电路未正确通电而更高(例如下拉电阻)?
这在我的 MOSFET 可能会驱动一些严重电流的情况下非常重要、并且当发生 UVLO 时、MOSFET 需要"尽快"关断以免烧坏。
第二个问题:由于 LM2101有2个输出、是否可以使用它通过直接使用12V 电压为 BST 引脚供电(无需二极管)来驱动2个低侧开关? 我的系统仅使用低侧开关来驱动单向电机。
谢谢
