请注意,本文内容源自机器翻译,可能存在语法或其它翻译错误,仅供参考。如需获取准确内容,请参阅链接中的英语原文或自行翻译。
器件型号:TPS61165 Thread 中讨论的其他器件:TPS61169、
工具与软件:
尊敬的团队:
我们计划使用 TPS61165DRV 背光 LED 驱动器来控制显示屏背光,
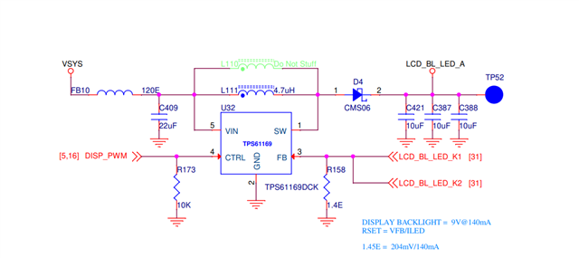
在这里我已经附加了原理图,它使用作为 POC ,并附加了显示数据表.
VIN 为5V、Vout 也为5V、但预期电压为9V
在代替 TPS61169和我使用了 TPS61165DRV 和在代替4.7uH 放置10uH 和电路的其余部分相同。
请大家在这个问题上帮助我。

