This thread has been locked.

If you have a related question, please click the "Ask a related question" button in the top right corner. The newly created question will be automatically linked to this question.

[参考译文] 66AK2G02:应为 SPI CLK 连接电阻器?

Guru**** 2587365 points


请注意,本文内容源自机器翻译,可能存在语法或其它翻译错误,仅供参考。如需获取准确内容,请参阅链接中的英语原文或自行翻译。

https://e2e.ti.com/support/processors-group/processors/f/processors-forum/593117/66ak2g02-resistor-should-be-connected-for-spi-clk

器件型号:66AK2G02

尊敬的香榭丽舍

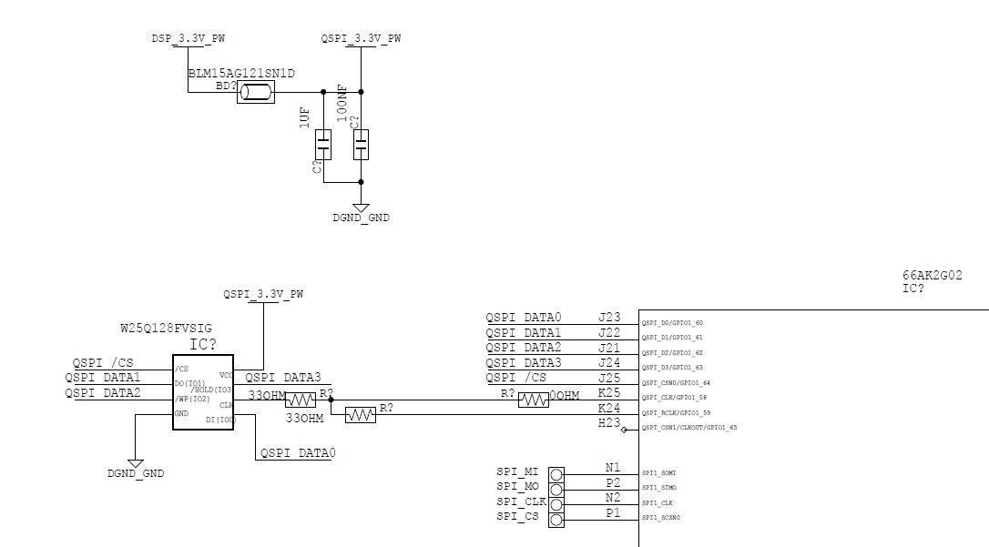
我发现在 GP EVM 中、QSPI 存储器的 CLK 和66AK2G02的 QSPI_CLK/RCLK 之间连接了33欧姆电阻器、但 ICE 板中未使用电阻器。

请告诉我什么是建议?

我的客户 通过参考 GP EVM 设计了 QSPI 存储器、如下所示。

请告诉我、在我们的 EVM 设计中、QSPI 闪存的 D2、D3中为什么使用10k Ω 上拉电阻、如下所示。 下面的内容来自 ICE 板原理图。

谢谢、此致、

SI

  • 请注意,本文内容源自机器翻译,可能存在语法或其它翻译错误,仅供参考。如需获取准确内容,请参阅链接中的英语原文或自行翻译。
    您好!

    我们将对此进行研究。 反馈将直接发布在此处。

    此致、
    Yordan
  • 请注意,本文内容源自机器翻译,可能存在语法或其它翻译错误,仅供参考。如需获取准确内容,请参阅链接中的英语原文或自行翻译。
    您好!

    我认为您可以遵循 EVM 设计。

    最棒的雷加斯
    Yordan
  • 请注意,本文内容源自机器翻译,可能存在语法或其它翻译错误,仅供参考。如需获取准确内容,请参阅链接中的英语原文或自行翻译。
    D2、D3中的10k Ω 上拉是因为 QSPI 上的这两个引脚可用作/WP 和/HOLD 吗?

    谢谢、此致、
    SI