工具/软件:
尊敬的 TI 团队:
请帮助我解决问题、
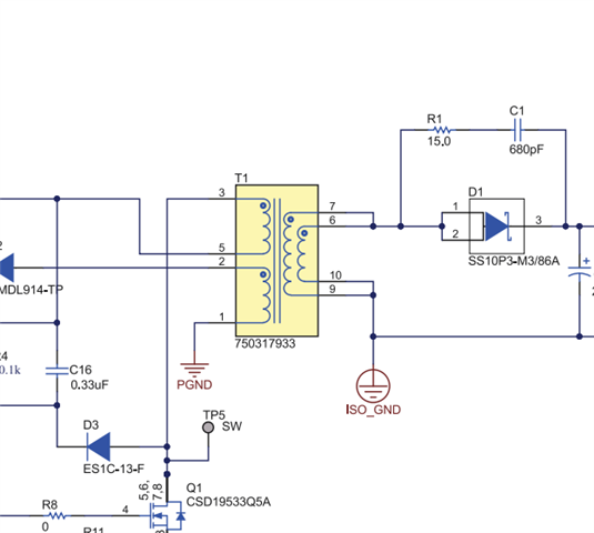
我正在使用 LM34966 电流控制器 反激式拓扑 以下规格:
-
输入电压 :18 V 至 28 V(典型值 18 V)
-
输出电压 :13.5 伏
-
输出电流 :3 A
-
稳压器 :100 kHz(相应地设置 RT 电阻器)
-
变压器 : W ü Würth Elektronik 零件号 750311591
- 我随附了设计文件 pdf、请查找以供您参考
观察结果:
-
AT 空载 、 输入为 18V 时、输出为 21.2V (明显高于预期)。
-
节省的功耗 0.1A 负载 、输出 降至 7.23V 。
-
我已尝试调整 COMP 引脚(R/C 补偿) 并调整 反馈电阻分压器 、但输出仍然不稳定、并在负载下大幅下降。
-
我尝试使用官方 TI
.lib模型 (LM34966-Q1_TRANS.LIB) 在 LTspice 中对 LM34966 进行仿真、但仿真失败的原因是:此外、我尝试使用官方 TI.lib模型 (LM34966-Q1_TRANS.LIB) 在 LTspice 中对 LM34966 进行仿真、但仿真 不起作用 - e2e.ti.com/.../flyback.pdf
