请注意,本文内容源自机器翻译,可能存在语法或其它翻译错误,仅供参考。如需获取准确内容,请参阅链接中的英语原文或自行翻译。
器件型号:TIDA-00367
您好!
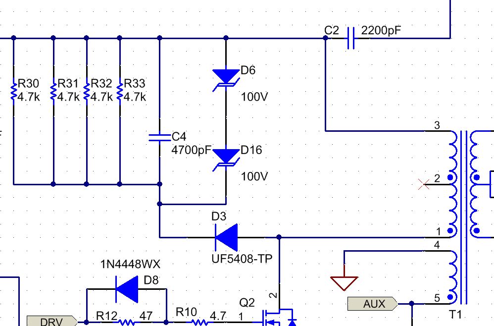
从 TIDA-00367可以看出、周围似乎存在一些困惑。 pdf 原理图显示:
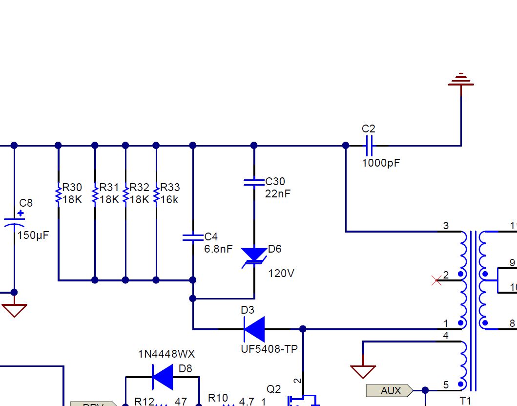
也就是说、Altium 原理图显示:
更奇怪的是、BOM
陈述了以下内容、其中未提及 D16:
如果这还不够、则 PCB 布局显示的 D16与 BOM 相反:
第一个矛盾是关于 TVS 二极管 D16。
第二个矛盾是缓冲电阻器值。
这些文件相互矛盾。 是否有人可以澄清并修复文档?
谢谢、
制造商
