21ic网友针对教程的学习讨论异常热烈,现将部分精彩问答及分享内容整理呈现:
第七章 电源管理模块(PMM)
7.1 本章引言
7.2 函数总览
|
1
|
void PMM_setupVoltageMonitor( uint8_t voltageMonitorLevel )
|
|
设置电压监视器
|
|
|
2
|
void PMM_calibrateReference (void)
|
|
校准
|
|
|
3
|
void PMM_setRegulatorStatus (uint8_t status)
|
|
配置PMM校准器状态
|
|
|
4
|
void PMM_unlockIOConfiguration (void)
|
|
解锁IO
|
|
|
5
|
void PMM_enableInterrupt (uint8_t mask)
|
|
使能中断
|
|
|
6
|
void PMM_disableInterrupt (uint8_t mask)
|
|
关闭中断
|
|
|
7
|
void PMM_getInterrupt (uint8_t mask)
|
|
返回中断状态
|
|
|
8
|
void PMM_[size=9.0000pt]clearInterrupt (uint8_t mask)
|
|
清除中断掩码
|
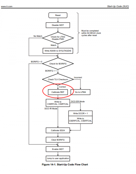
void PMM_calibrateReference (void)SD24_startConverterConversion()
用于使用LPM4.5模式的有:
void PMM_setRegulatorStatus (uint8_t status)
void PMM_enableInterrupt (uint8_t mask)
|
mask
|
掩码值是下面数值的逻辑或
PMM_LPM45_INTERRUPT LPM4.5中断
|
|
mask
|
掩码值是下面数值的逻辑或
PMM_VMON_INTERRUPT 电压监视器中断
|
|
mask
|
掩码值是下面数值的逻辑或
PMM_VMON_INTERRUPT 电压监视器中断
|
|
mask
|
掩码值是下面数值的逻辑或
PMM_VMON_INTERRUPT 电压监视器中断
PMM_LPM45_INTERRUPT LPM4.5中断
|
|
mask
|
可选值有:
PMM_REGULATOR_ON 开启PMM校准器
PMM_REGULATOR_OFF 关闭PMM校准器
修改LPM45CTL寄存器REGOFF
注释:手册解释的刚好颠倒,是不是错了??
|
|
voltageMonitorLevel
|
可选值有:
PMM_DISABLE_VMON 关闭电压监视器
PMM_DVCC_2350MV DVCC与2350mV比较
PMM_DVCC_2650MV DVCC与2650mV比较
PMM_DVCC_2850MV DVCC与2850mV比较
PMM_VMONIN_1160MV VMONIN与1160mV比较
修改寄存器VMONCTL的REGOFF位
|





























