This thread has been locked.

If you have a related question, please click the "Ask a related question" button in the top right corner. The newly created question will be automatically linked to this question.

TPS92201: 在输出回路中添加MOS管控制开断

Part Number: TPS92201


你好

我想在TPS92201的参考电路中作出一些改动。具体改动就是,在设置电流电阻和系统地之间串入MOS管对LED进行开关操作。请问这样改动可以吗。会有什么隐患吗

  • 您好,收到了您的案例,调查需要些时间,感您的耐心等待。

  • 您好,

    能否提供一下修改后的电路图?

    能否分享一下客户在进行系统改造时考虑的因素?客户的终端设备是什么?VIN、Vo、Iout是多少?

  • VIN:3~3.3V

    VOUT:1.8~2V

    IOUT:75mA

    其中外部控制器发出的PWM波送入PWM标注的引脚,控制MOS管开断

  • 您好

    不建议使用此配置。

    当 PWM 为低电平且 Q1 关断时、iL 将对 Cout 充电、因为电感器电流不能突然变为 0。 FB 电压可能高于绝对最大速率 (6V);

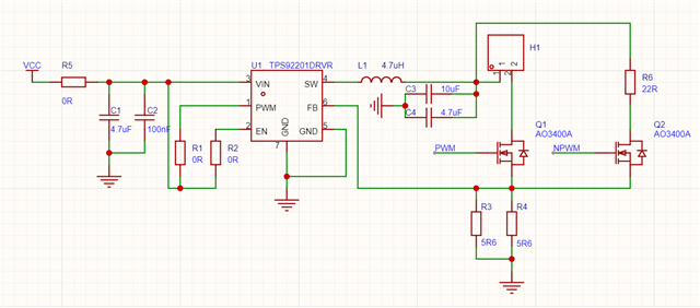
  • 如果是在设置电阻和负载之间接入MOS管呢

    原理图如下

  • 对这个电路进行了一些改动

    增加了另一路假负载,同样由PWM控制,不过两路负载的PWM是互为反相的

    原理图如下

  • 您好,

    抱歉,我应该更正一下第一个配置,当 PWM 低电平且 Q1 关闭时 ,  VFB 将被充电至 (Vout-Vf),由于电压 < 6V,因此应该没有风险;TPS92201 工作时 FB 电阻开路;

    对于第二种配置,当 PWM 低电平且 Q1 关闭时, 它将以LED开启的方式运行。故障保护条件如下:(我看到客户放置的 R6 和 Q2,因此当 Q1 关闭时,电流 iL 将流过 R6,Vo 将是 Iset*R6 而不是 Vin)。

    请问能否提供一下客户的终端设备信息,以及为什么需要添加串联MOSFET进行控制?

  • 您好,

    对于第一个配置,您所说的TPS92201工作时FB电阻开路是什么意思?和我用MOS管控制有关联吗?

    我是想使用PWM波分时控制多个LED灯(每个LED灯都配备单独的驱动),所以添加了MOS管。除此之外,我还测试过通过EN脚进行控制,不过这样的控制下,芯片的上升时间达到了800uS至1mS,不符合我的需求了,所以想通过MOS管控制

  • 您好,

    对于第一个配置,您所说的TPS92201工作时FB电阻开路是什么意思?和我用MOS管控制有关联吗?

    ----- 当 Q1 关断时、FB 引脚电压充电至 (Vout-vF_LED)、这与“FB 电阻器开路“条件下的情况相同

    请问您能否提供一下客户信息以及他们的终端设备?我们有一款名为TPS92401  / TPS92402 的点控器,可以独立控制每个LED点,具有很高的动态性能。

  • 您好,

    如果让TPS92201长期处于这种一会正常工作状态,一会故障保护状态的工作周期里,会对芯片产生什么影响吗?

    您推荐这两个芯片,我没有找到详细的数据手册。从参考图以及描述上看,这种类型的芯片不太符合我的需求,因为我目前的设计思路是,要么通过LED驱动芯片本身的使能引脚达到分时控制的目的,要么是通过添加MOS管达到目的。(我的每个LED通道都是流过相同数值的电流)(然后上升时间要尽量的小,不能超过200uS。还要考虑温升问题,芯片工作时自身发热所导致的温升也要小)

  • 您好,

    我们将查看并稍后提供更新。

  • 您好,

    在故障保护模式下长时间运行应该没有风险。