
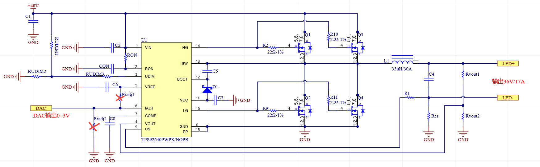
要实现一个48V转36V电路,并且电路输出电流在17A的范围内可调,硬件设计原理图如上图
1、在调节电流时,能否不通过Vref和Riadj1和Riadj2来设置电流,而是将Riadj1和Riadj2去掉,直接由DAC输出0~3V的电压来控制输出电流在0~17A的范围内可调
2、后端的高边和低边的MOS管能否采用两个MOS管并联分流的方式,来降低每个MOS管上的热量,控制整个电路的温升
3、该芯片的震荡频率最高可以到1M,那么最低的下限是多少?因为频率越低,转换器的效率会更高,我需要一个相对较低的频率来提高系统的效率








