Part Number: LM5176
您好:
帮忙看看LM5176的疑问,谢谢。
背景:
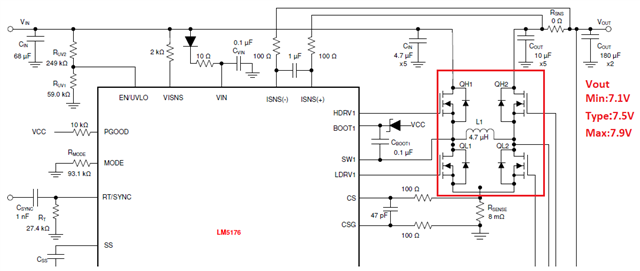
输入电压:9-36V,输出电压:7.5V,输出电流:1.6A,电源输入端到LM5176的Vin间连接二极管防反,Vf=1V,现用LM5176做Buck IC,
疑问:
1、BIAS是否可悬空?悬空的话对芯片Vin输入电压要求是?
2、如果BIAS由外部bias supply供电,那如何计算bias supply的所需的电压和电流?
3、如果输入电压范围是6-36V,电源输入端到LM5176的Vin间连接二极管防反,Vf=1V,BIAS是否需要由外部bias supply?外部bias supply的工作电压范围和工作电流要求是?
4、LM5176的功耗计算公式是?

