Other Parts Discussed in Thread: TPS55340, TPS54331, TPS54340
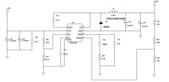
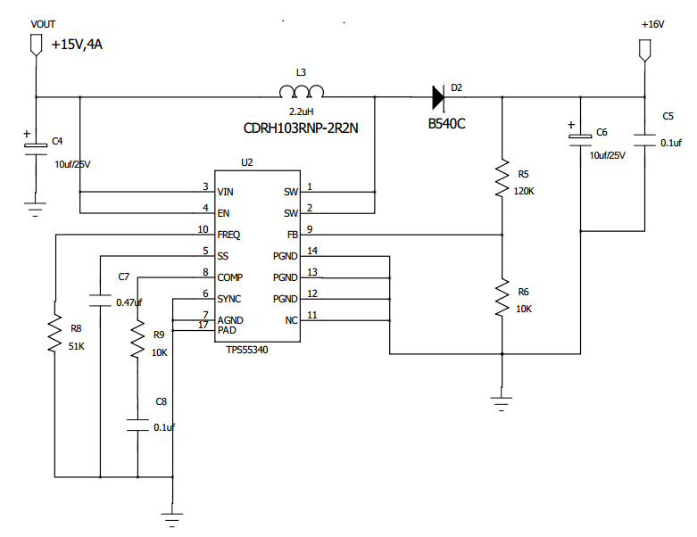
TI工程师:你好,我采用tps55340升压,tps54331降压,输入的电源是15V,4A,期望输出的电压是12V,能够带动3A的负载,电路设计是参照数据手册设计的。
在测试过程中,当负载的电流是1.5A时,电压是可以带动负载的,但是当负载的电流增大时(大于1.5A,1.6A),电压就自动断电了。
电感:CDRH103RNP-2R2N 6.7A, 16.9 mΩ
电感:CDRH103RNP-6R8N 3.84A, 35 mΩ
B540C 肖特基二极管,5 A, 40 V

