CD4069UB: CD4069UB可否用sn74hc04替换

Part Number: CD4069UB
Other Parts Discussed in Thread: SN74HC04, , SN74LVCU04A

据我了解,CD4069UB可以用来做缓冲电路,外部接RLC器件组成皮尔斯振荡器,但是sn74hc04是否也可以呢?能否用来做皮尔斯振荡器的非门具体有哪项参数要求?

如果sn74hc04不能替换CD4069UB,请问贵公司还有那些型号可以PIn-to-Pin兼容?

  • 已经收到了您的案例,调查需要些时间,感谢您的耐心等待。

  • 您好,

    关于皮尔斯振荡器您可以查看此文档,

    https://www.ti.com/lit/an/szza043/szza043.pdf

    CD4069UB的替代产品,您可以在芯片页查询得到,www.ti.com/.../CD4069UB

    这是产品对比页面,https://www.ti.com/compare-products/?id=280&type=GPT&mode=alternate-gpn&partList=CD4069UB,SN74LVC06A&sticky=true

    另外关于SN74HC04适不适合做皮尔斯振荡器的一些讨论,您可以看看这这个帖子,里面也有一些型号推荐,您可以看看能否参考,

    e2e.ti.com/.../4538512

  • 你好,这个地方不合适,网站推荐的替代型号是集电极开路输出方式,与CD4069的推挽输出完全不是一回事。

    另外,我判断CD4069可用的依据是

    有增益参数,其它的非门资料里面又不含这个。

    同一个电路,用CD4069可以,在电路板上换其它非门达不到相同效果。

  • 你好,CD4069UB是一个非缓冲部件,使其能够在振荡器电路中工作。 我建议查看SN74LVCU04A,这是一个具有相同引脚输出的无缓冲部件。

  • 我目前正在努力定义一些新的非缓冲逻辑器件、因此很高兴收到您对此应用的一些反馈。

    我还没有听说过诸如 CD4069UB 之类的非缓冲反相器用作有源缓冲器电路。 您能否分享有关客户电路的任何详细信息?

  • 有个应用,要求功耗低的隔离DI输入,外部是干接点。如果自身提供隔离电源,用光耦判断的方式,原理可行,问题在于隔离电源模块自身静态功耗太高。如果用隔离变压器做,外部DI没输入时是开路,由变压器的原边充当电感,让皮尔斯振荡电路振荡,外部DI输入短路变压器副边,阻抗折算过来还是0,皮尔斯振荡电路停止工作,根据振荡来判断DI状态。只不过DI输入时,非门工作在非法的的状态,输入输出电压相等。带缓冲的非门外部DI变化后,振荡频率会变高好多倍,非门不会进入跟随状态。

    另外“非缓冲反相器用作有源缓冲器电路”这个概念我不大清楚,有一点相关资料链接吗?看下我可否理解。

  • 您好,

    这听起来像是对皮尔斯振荡器的一种巧妙运用,但我认为像我们的隔离产品那样更现代的方法会更好。

    我很想看看电路图——我怀疑可能存在更好的电路实现方式,以获得更稳定的结果。或许可以通过引入一些外部电阻和电容值来强制电路行为更加一致,从而消除硅片本身的差异。

    --

    另外“非缓冲反相器用作有源缓冲器电路”这个概念我不大清楚,有一点相关资料链接吗?看下我可否理解。

    我不知道您在这里的意思、因为您是第一篇文章中提到这一点的人:

    据我了解,CD4069UB可以用来做缓冲电路

    我问的是你这句话的意思。如果你不知道它的意思,那你为什么还要说呢?也许只是说错了?

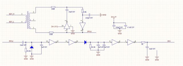
  • 完整电路是下面这个样子。

    功能上正常,当前存在细节问题在于:1.实测振荡频率与理论差异较大。2.非门功耗没测试出来,整个电路板的功耗达标了,这边就没再深究。

    另外,TI的隔离器件有集成低功耗隔离DI?,我只用过隔离422驱动,高低边开关这些。。。

    上面答复的其它问题,应该是我理解错误,语言表达问题。

  • 您好,

    我们将研究此应用程序并在下周前提供反馈。