工具与软件:
、
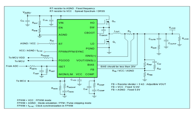
中的设计表鼓励我们使用偏置线并连接到 Vout。 然而、在恒流模式下、Vout 将 会变化、这是否也会影响 Vcc 引脚7输出电压? 或者它是否仍是恒定的7.5V?
在我们的仿真设计中, 我们发现在某些设置下,产生的电流输出(基于数据表中给出的公式),将一个信号注入 ISET,将 是负的,这是可能的还是它只是保持在0 ?
This thread has been locked.
If you have a related question, please click the "Ask a related question" button in the top right corner. The newly created question will be automatically linked to this question.
工具与软件:
、
中的设计表鼓励我们使用偏置线并连接到 Vout。 然而、在恒流模式下、Vout 将 会变化、这是否也会影响 Vcc 引脚7输出电压? 或者它是否仍是恒定的7.5V?
在我们的仿真设计中, 我们发现在某些设置下,产生的电流输出(基于数据表中给出的公式),将一个信号注入 ISET,将 是负的,这是可能的还是它只是保持在0 ?
你好、Ricardo
[报价 userid="622528" url="~/support/power-management-group/power-management/f/power-management-forum/1483083/lm5190-q1-question-regarding-design-of-constant-current-constant-voltage 中]在的设计表中鼓励我们使用偏置线并连接至输出电压。 然而、在恒流模式下、Vout 将 会变化、这是否也会影响 Vcc 引脚7输出电压? 或者它是否仍是恒定的7.5V? [报价]
当 BIAS > VBIAS-TH 且迟滞为400mV 时、会发生 VIN 至 BIAS 切换。 VBIAS-TH 为9V (典型值)、足以将 VCC 电压保持在7.5V (典型值)
在我们的设计中、 在我们的模拟过程中、我们发现在某些设置下、产生的电流输出(基于数据表中给出的公式)、向 ISET 注入信号将为负值、 这是否可行、还是只保持在0
您可以重新表述您的问题吗? 如有可能、请分享屏幕截图。
- EL